HOME   LIST
‹–   –›

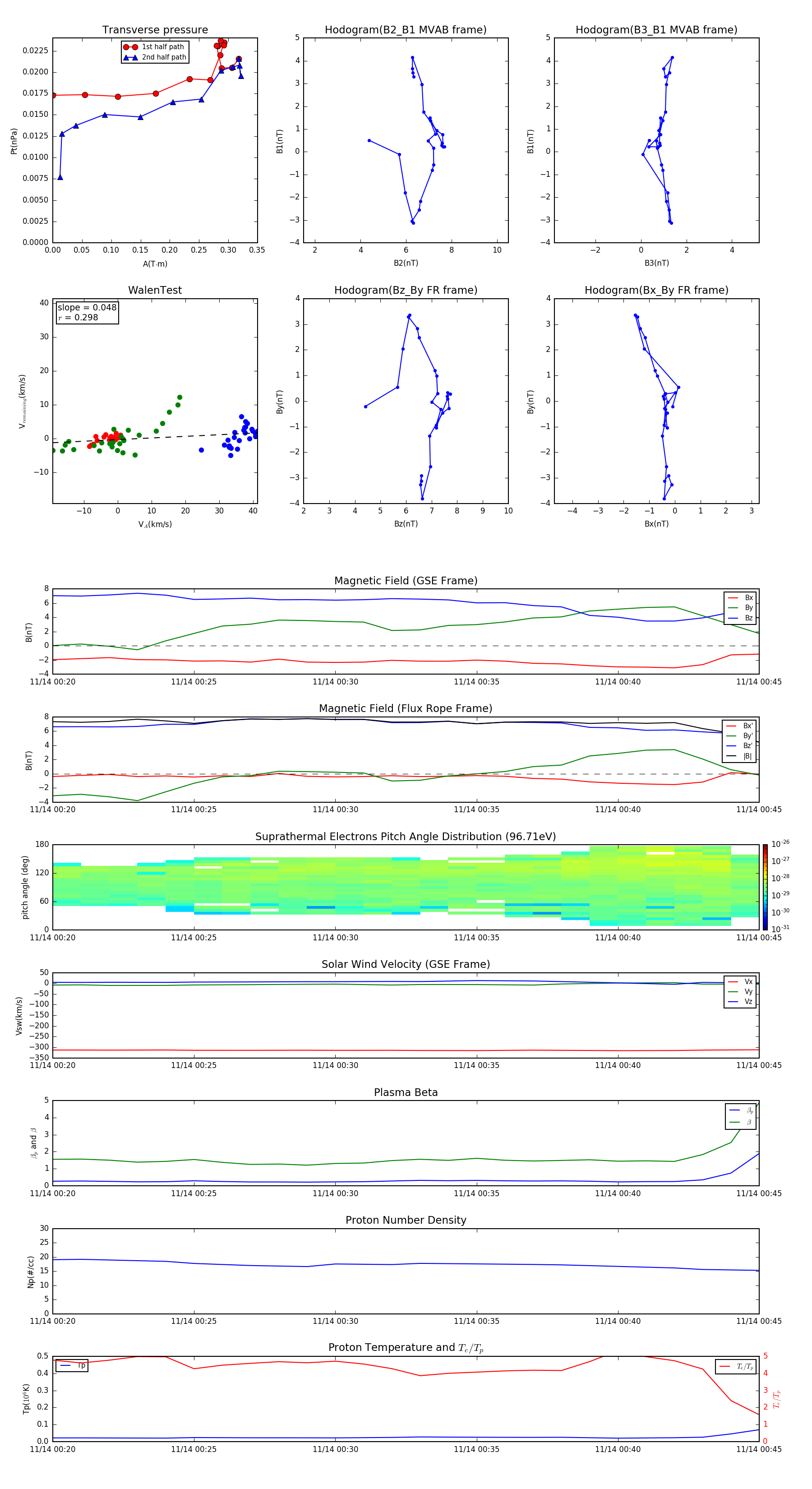
Flux Rope in 2009

Flux Rope Event 2009-11-14 00:20 ~ 2009-11-14 00:45 (26 minutes)


plot