HOME   LIST
‹–   –›

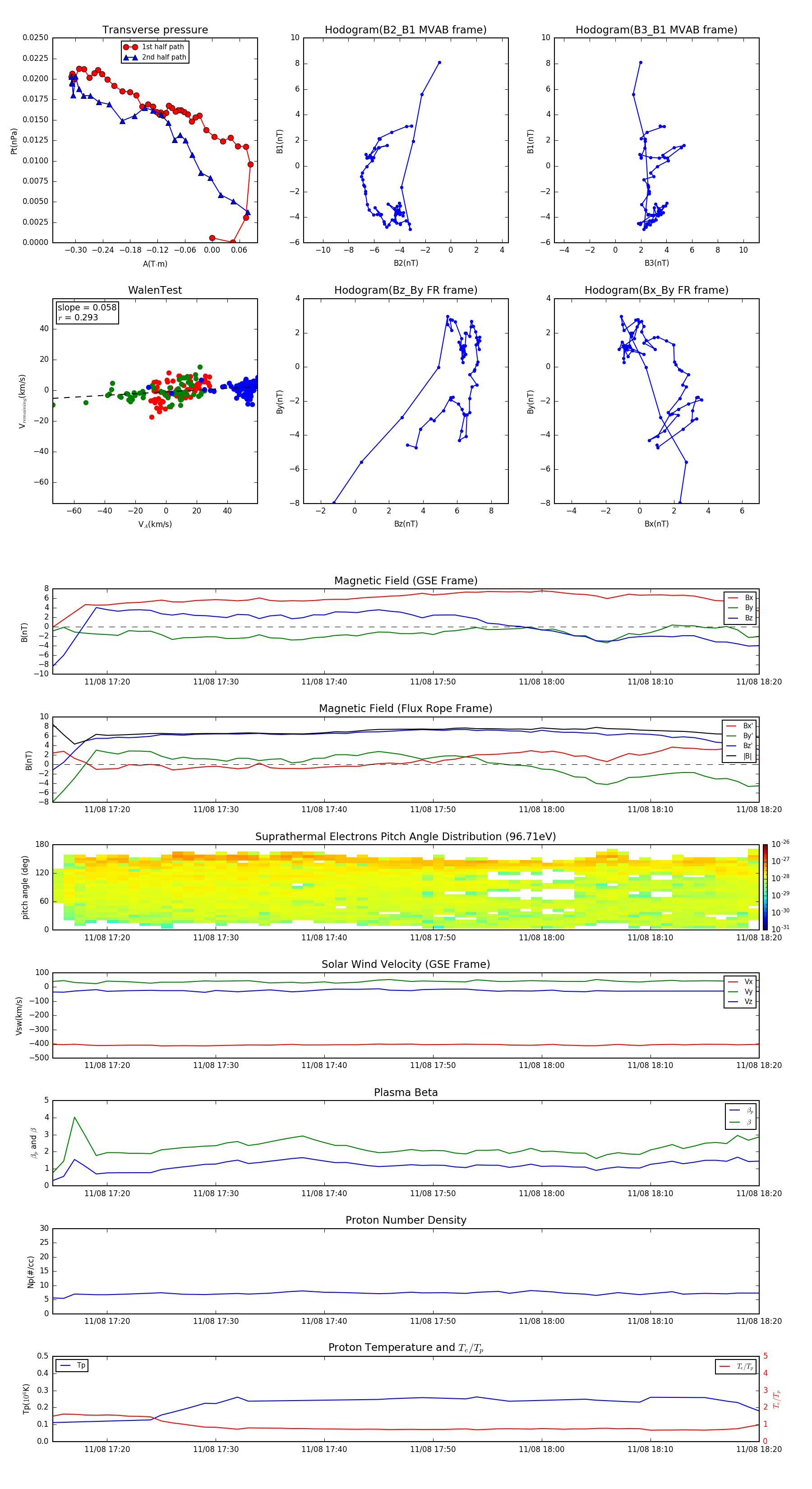
Flux Rope in 2009

Flux Rope Event 2009-11-08 17:15 ~ 2009-11-08 18:20 (66 minutes)


plot