HOME   LIST
‹–   –›

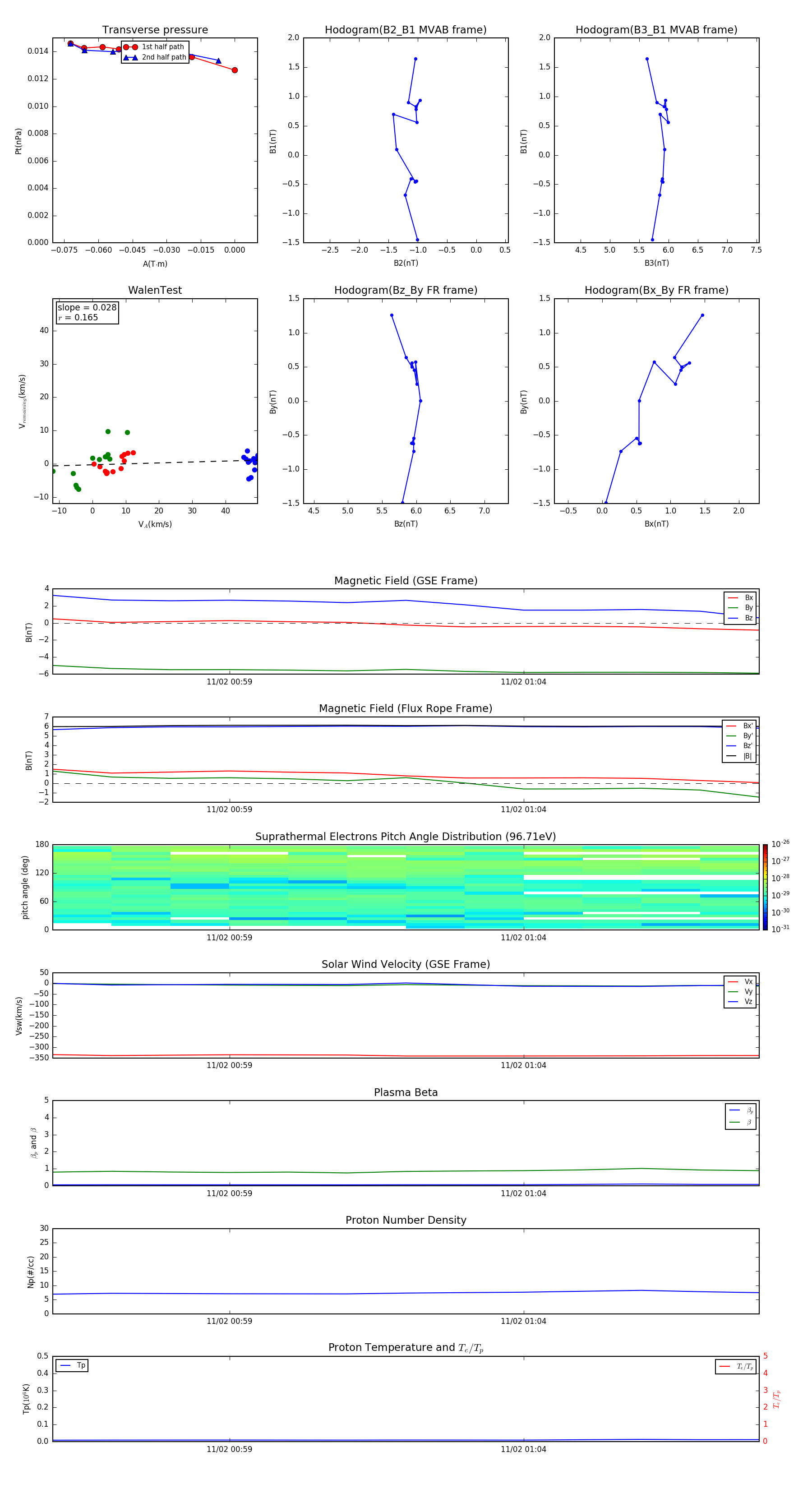
Flux Rope in 2009

Flux Rope Event 2009-11-02 00:56 ~ 2009-11-02 01:08 (13 minutes)


plot