HOME   LIST
‹–   –›

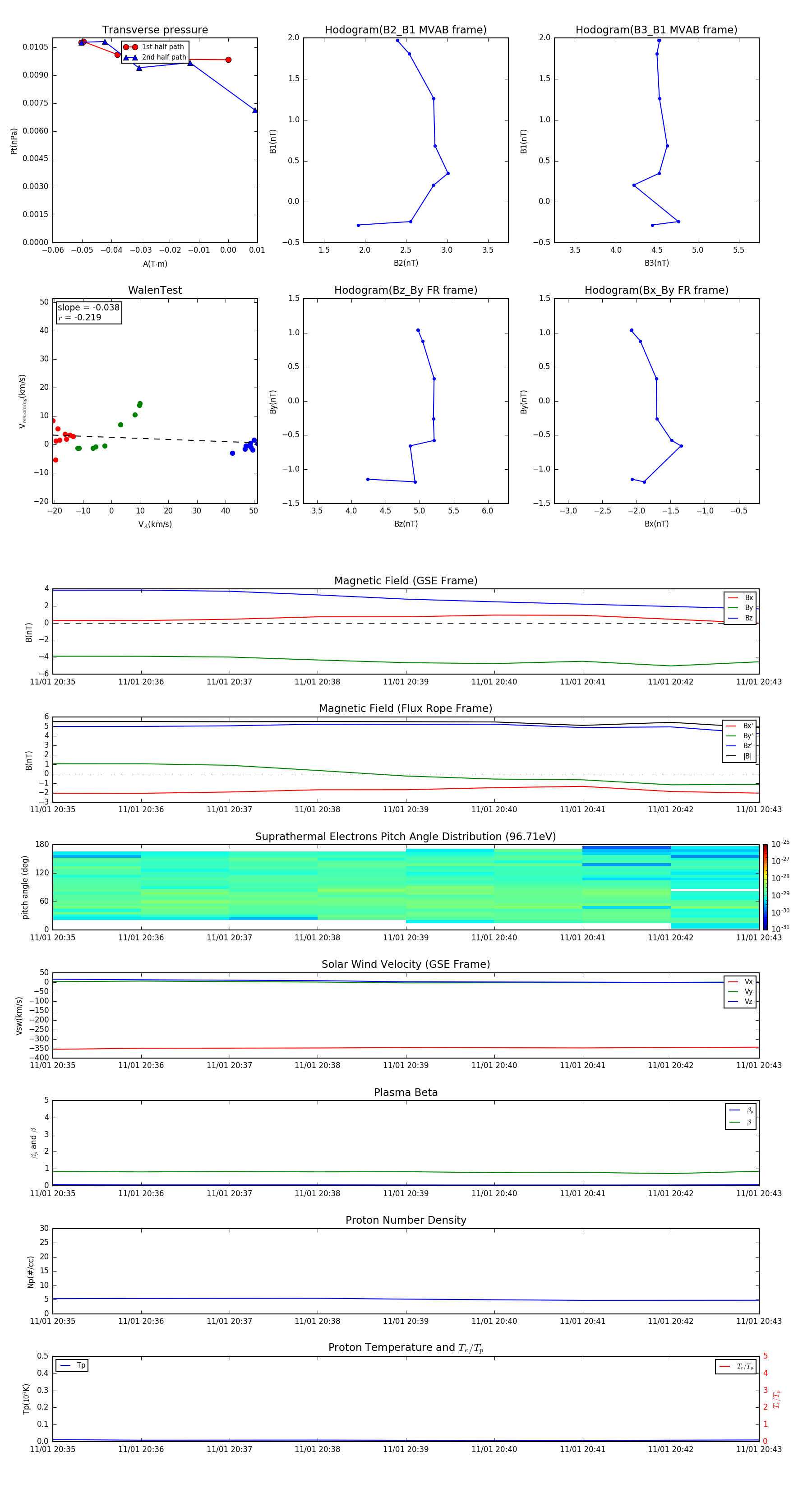
Flux Rope in 2009

Flux Rope Event 2009-11-01 20:35 ~ 2009-11-01 20:43 (9 minutes)


plot