HOME   LIST
‹–   –›

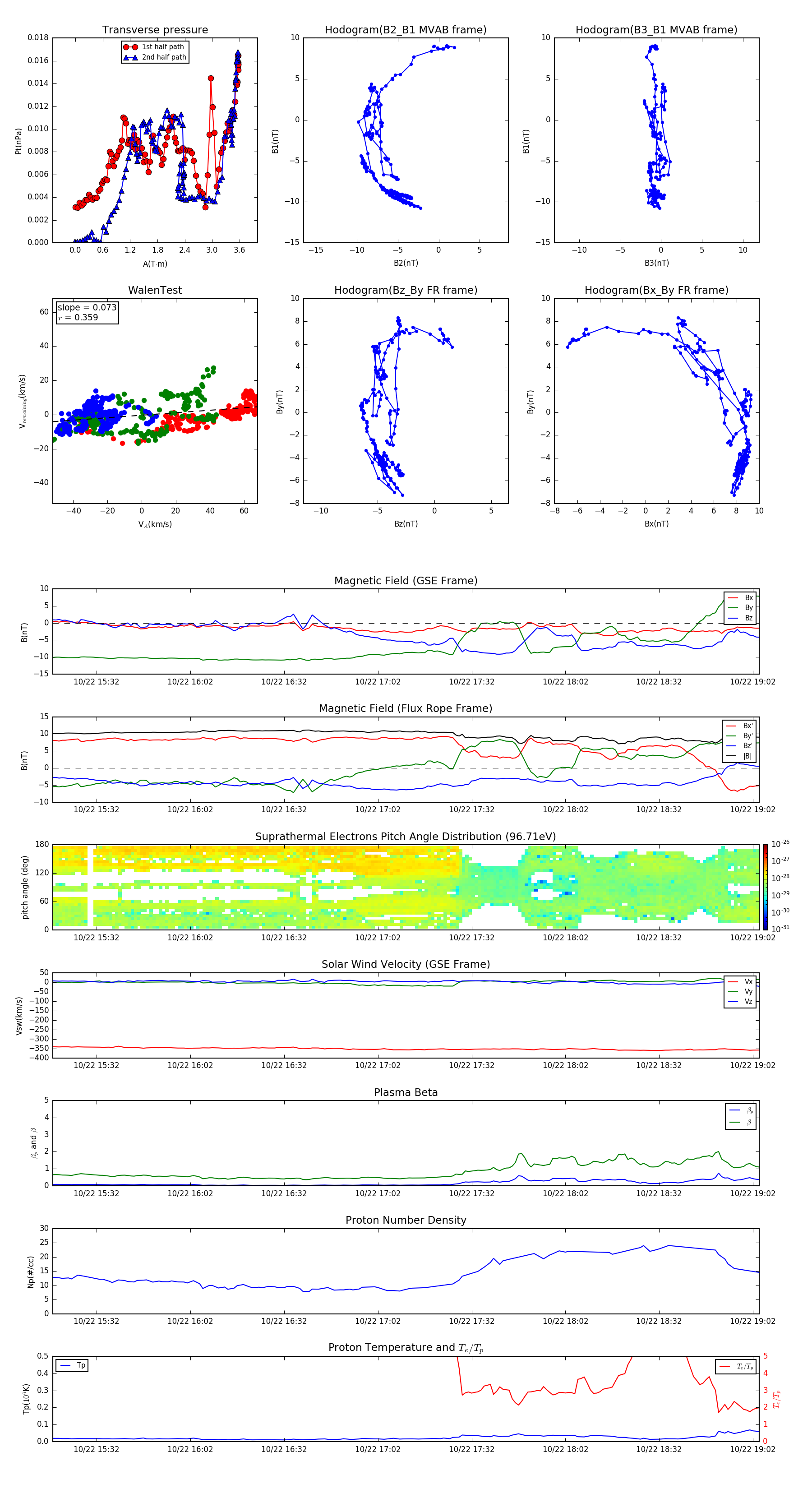
Flux Rope in 2009

Flux Rope Event 2009-10-22 15:18 ~ 2009-10-22 19:04 (227 minutes)


plot