HOME   LIST
‹–   –›

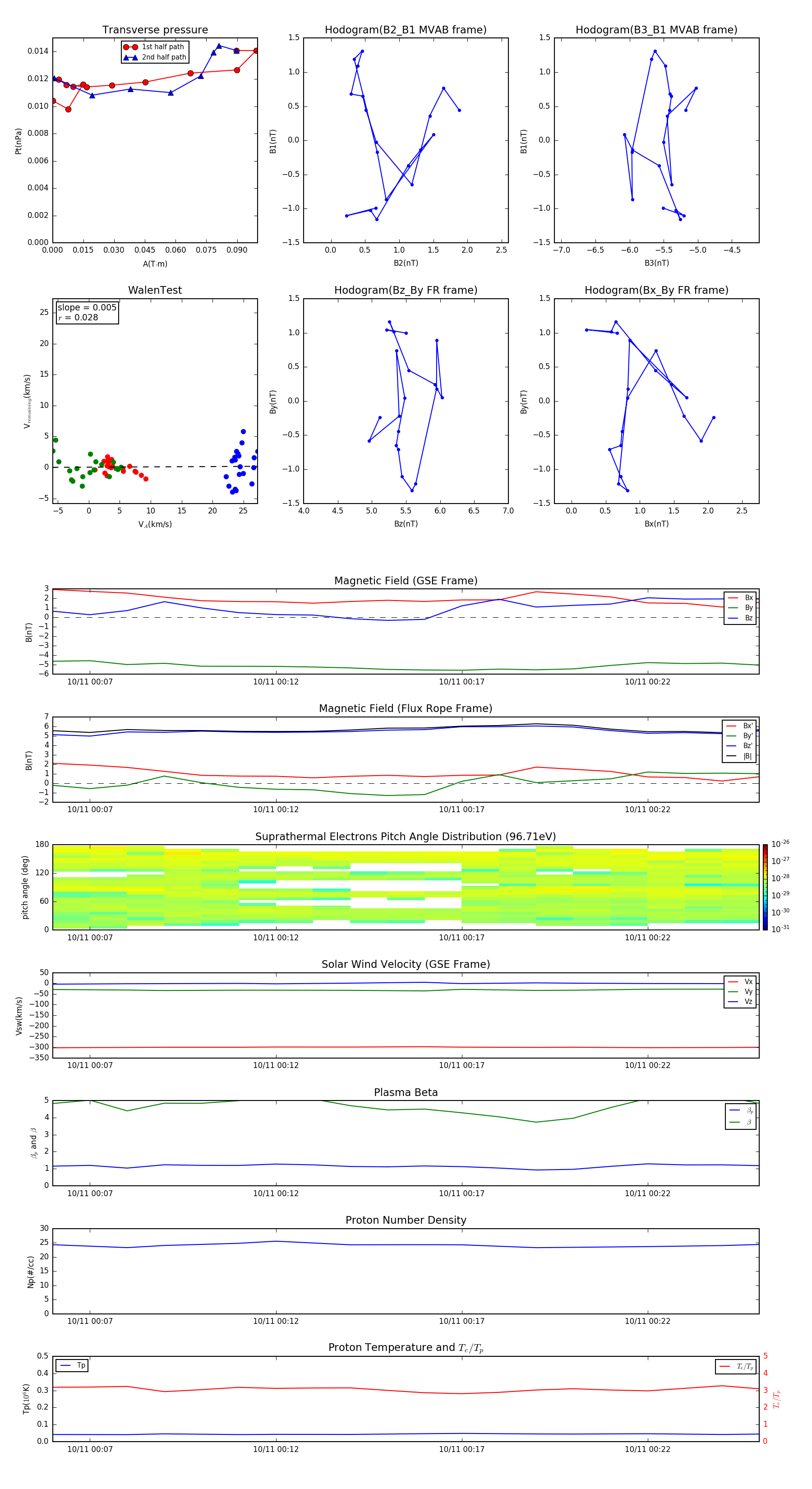
Flux Rope in 2009

Flux Rope Event 2009-10-11 00:06 ~ 2009-10-11 00:25 (20 minutes)


plot