HOME   LIST
‹–   –›

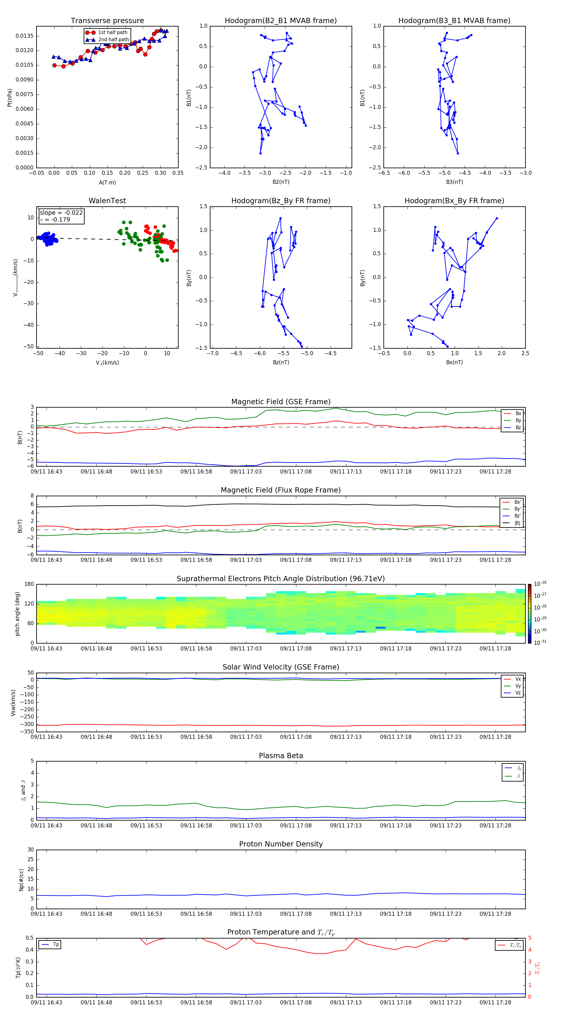
Flux Rope in 2009

Flux Rope Event 2009-09-11 16:42 ~ 2009-09-11 17:31 (50 minutes)


plot