HOME   LIST
‹–   –›

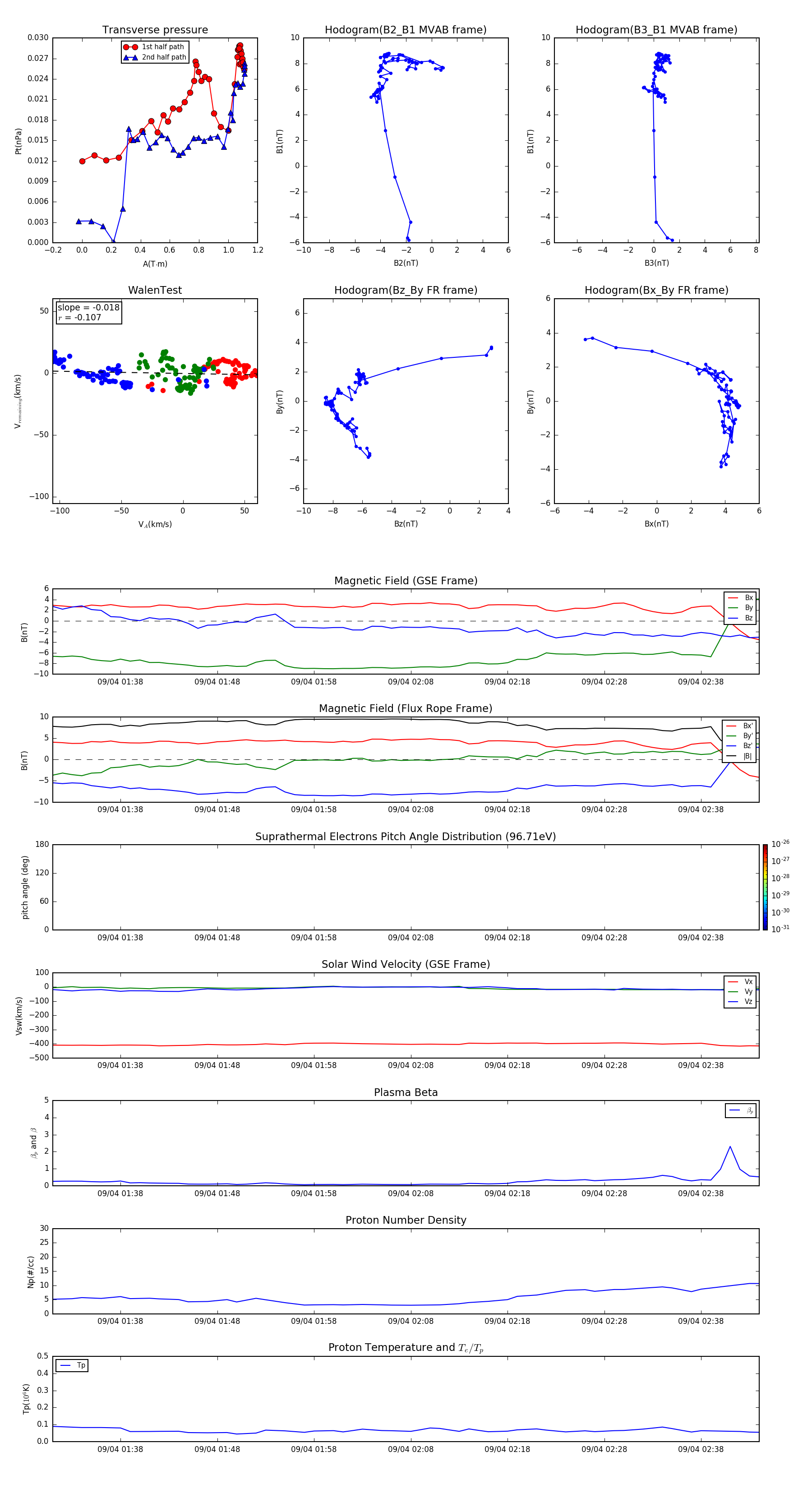
Flux Rope in 2009

Flux Rope Event 2009-09-04 01:31 ~ 2009-09-04 02:44 (74 minutes)


plot