HOME   LIST
‹–   –›

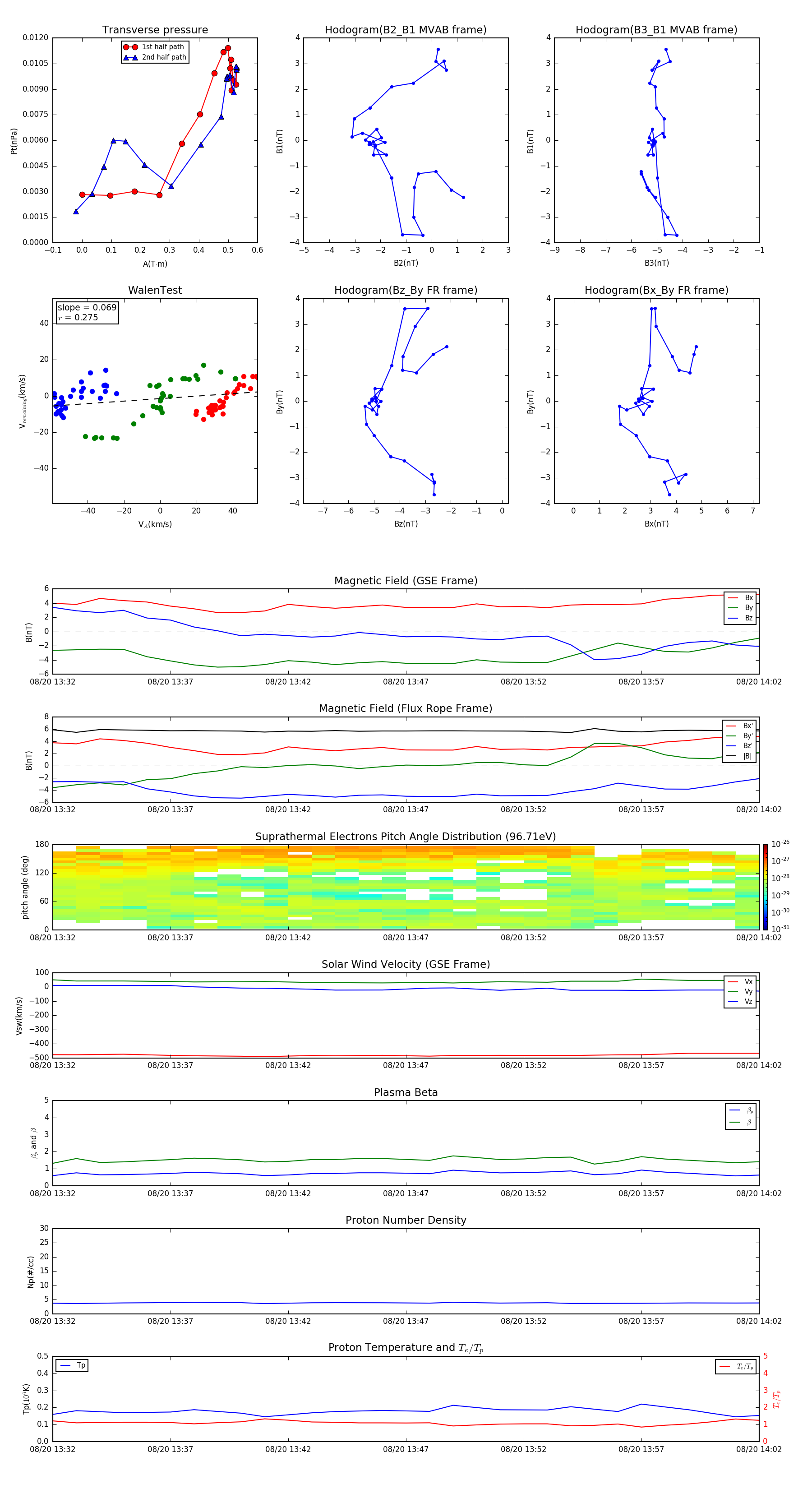
Flux Rope in 2009

Flux Rope Event 2009-08-20 13:32 ~ 2009-08-20 14:02 (31 minutes)


plot