HOME   LIST
‹–   –›

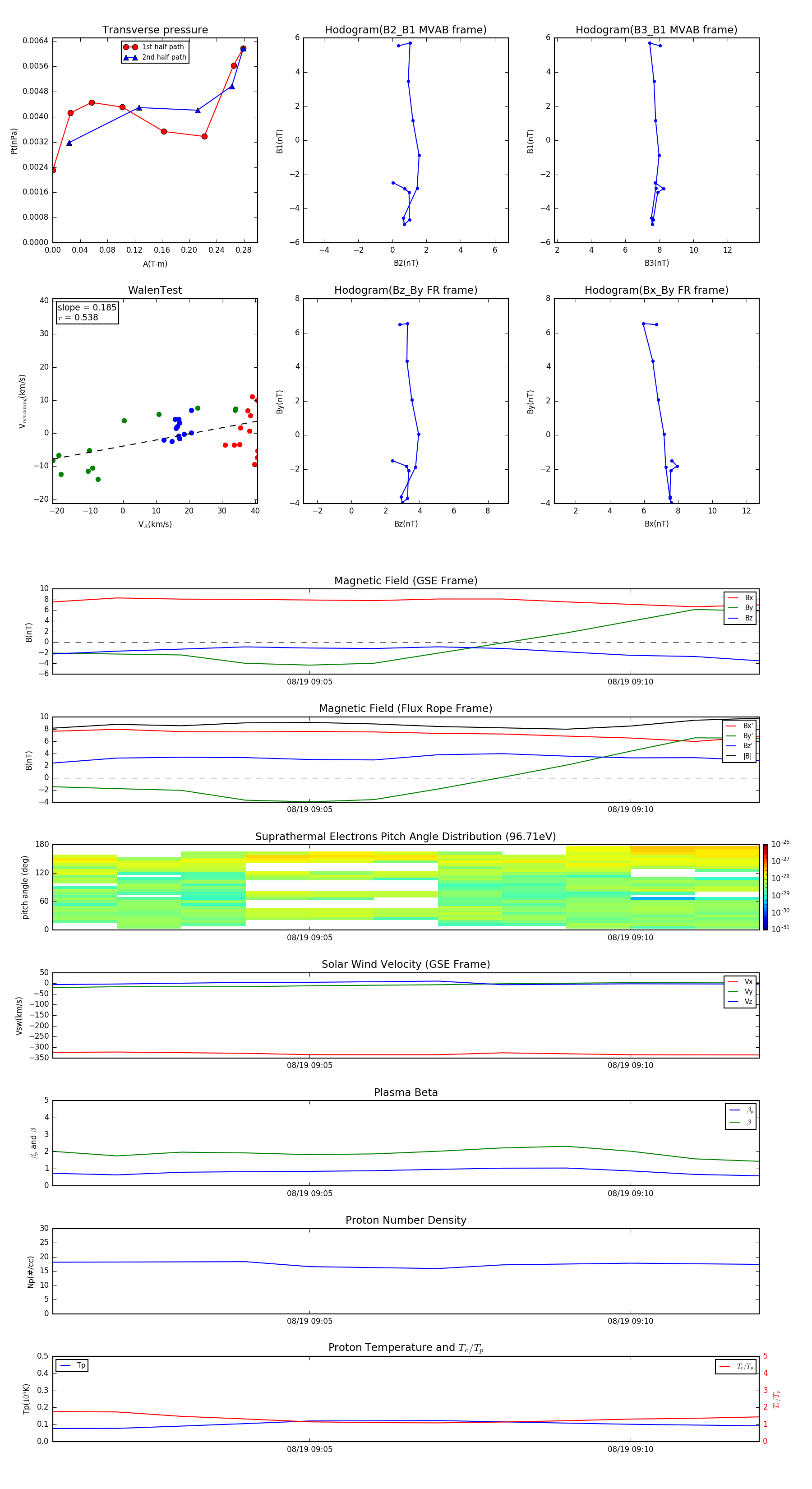
Flux Rope in 2009

Flux Rope Event 2009-08-19 09:01 ~ 2009-08-19 09:12 (12 minutes)


plot