HOME   LIST
‹–   –›

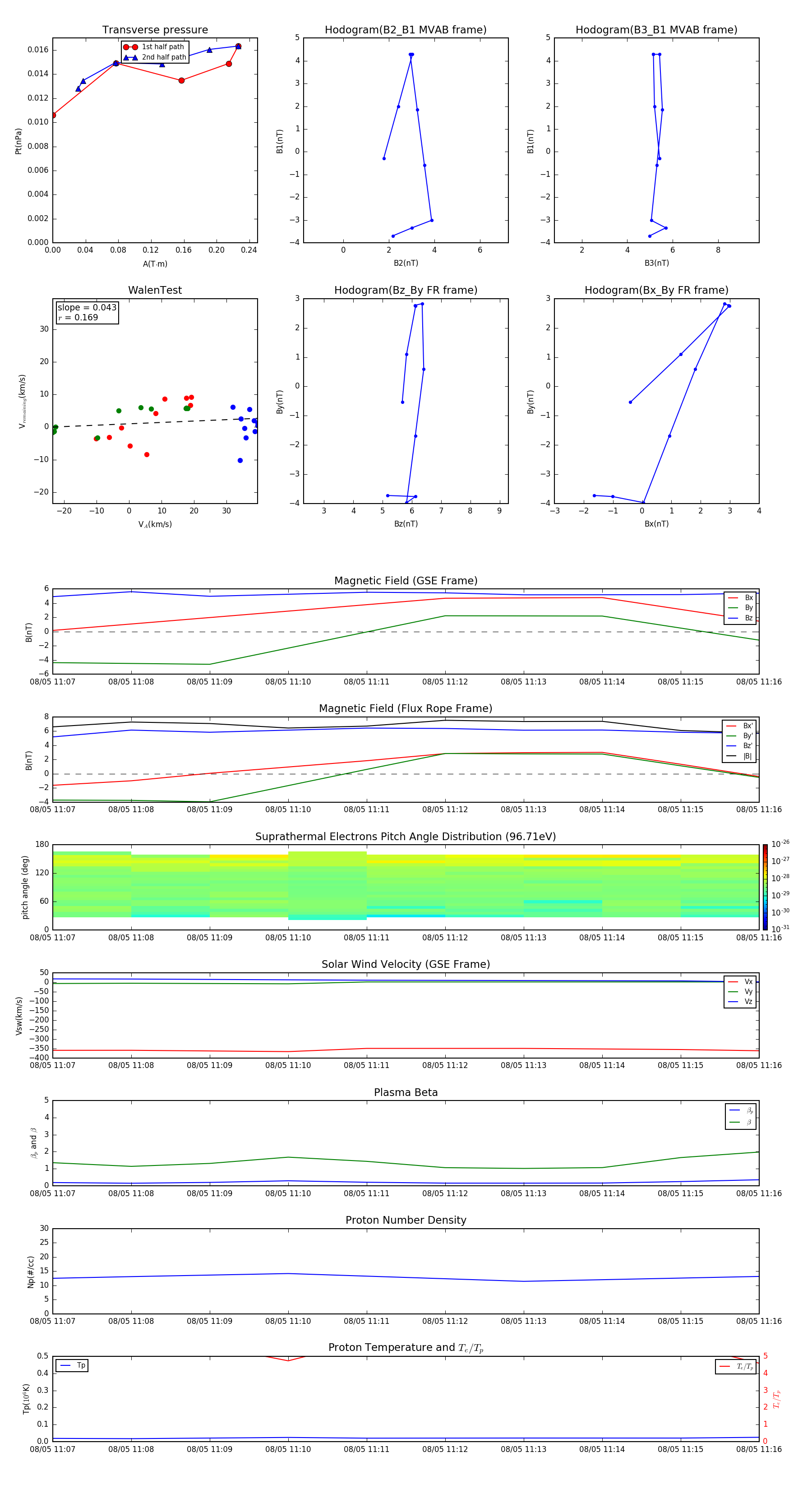
Flux Rope in 2009

Flux Rope Event 2009-08-05 11:07 ~ 2009-08-05 11:16 (10 minutes)


plot