HOME   LIST
‹–   –›

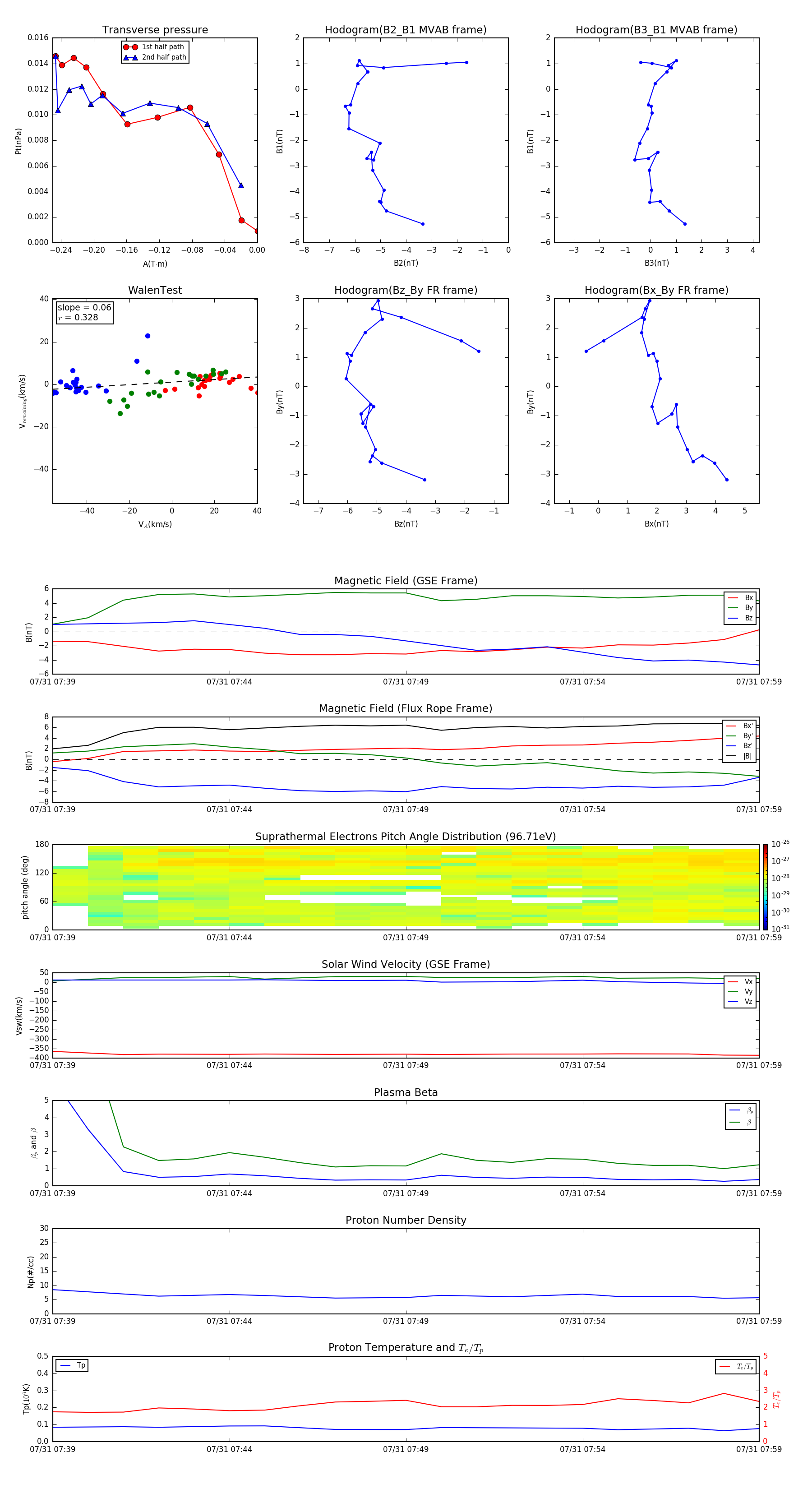
Flux Rope in 2009

Flux Rope Event 2009-07-31 07:39 ~ 2009-07-31 07:59 (21 minutes)


plot