HOME   LIST
‹–   –›

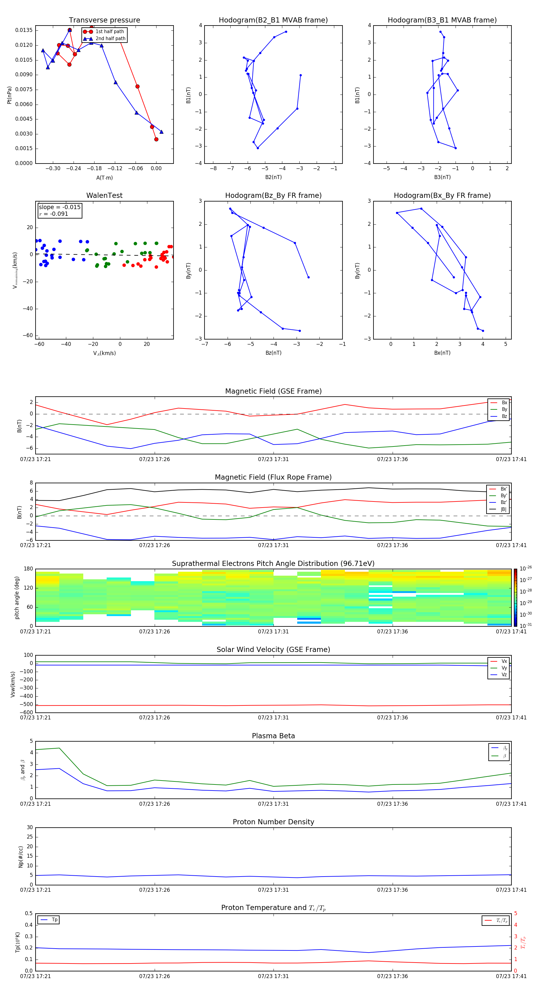
Flux Rope in 2009

Flux Rope Event 2009-07-23 17:21 ~ 2009-07-23 17:41 (21 minutes)


plot