HOME   LIST
‹–   –›

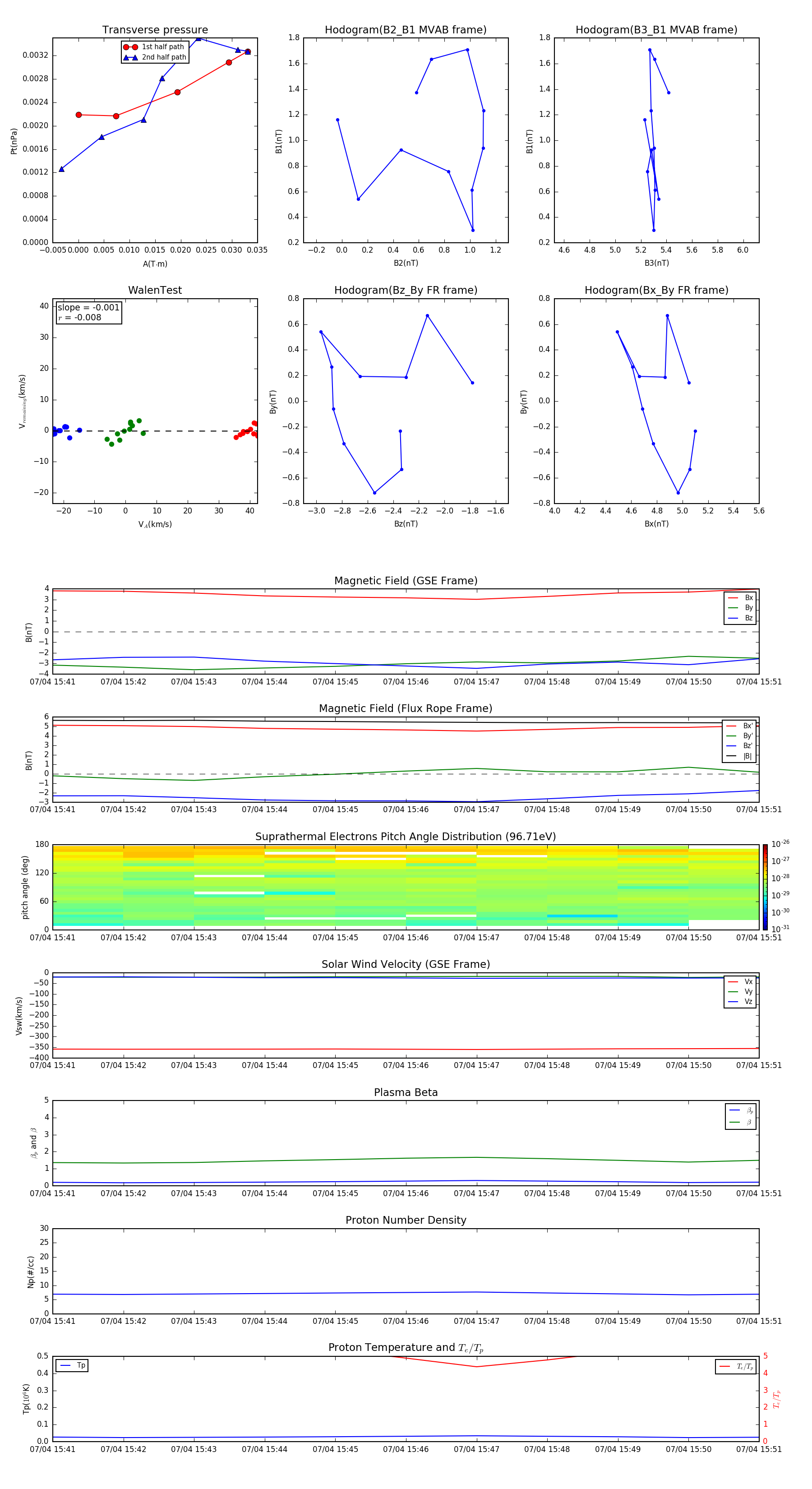
Flux Rope in 2009

Flux Rope Event 2009-07-04 15:41 ~ 2009-07-04 15:51 (11 minutes)


plot