HOME   LIST
‹–   –›

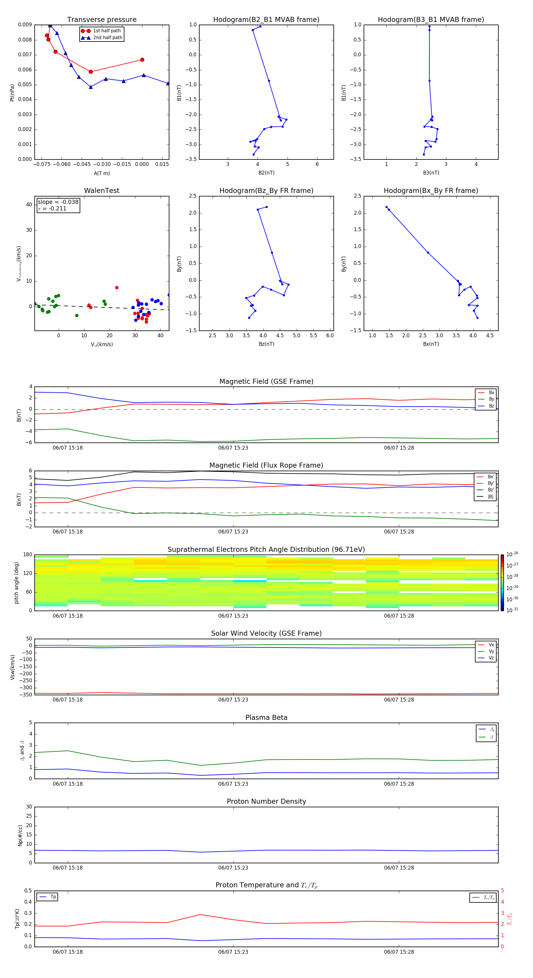
Flux Rope in 2009

Flux Rope Event 2009-06-07 15:17 ~ 2009-06-07 15:31 (15 minutes)


plot