HOME   LIST
‹–   –›

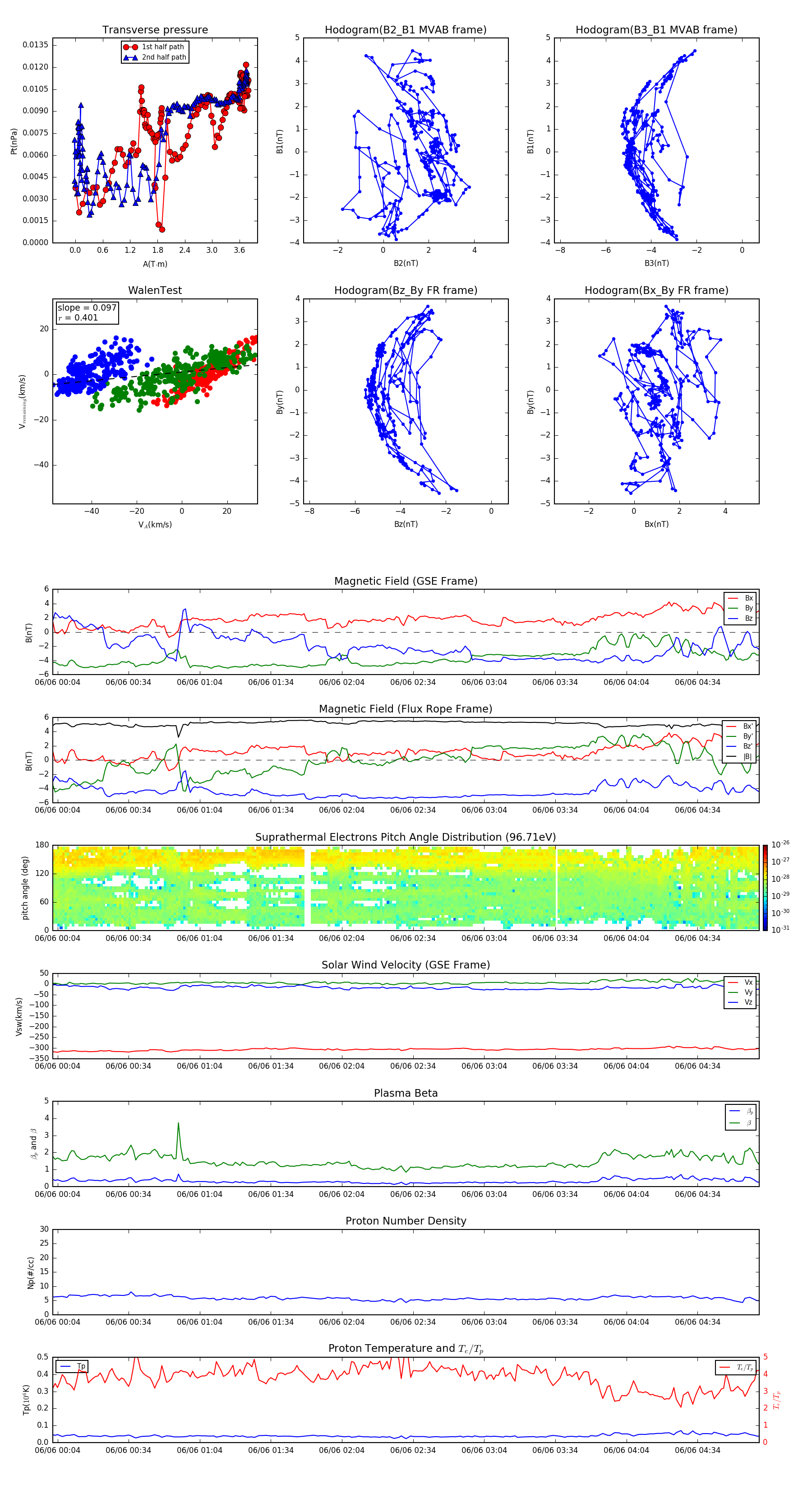
Flux Rope in 2009

Flux Rope Event 2009-06-06 00:02 ~ 2009-06-06 05:00 (299 minutes)


plot