HOME   LIST
‹–   –›

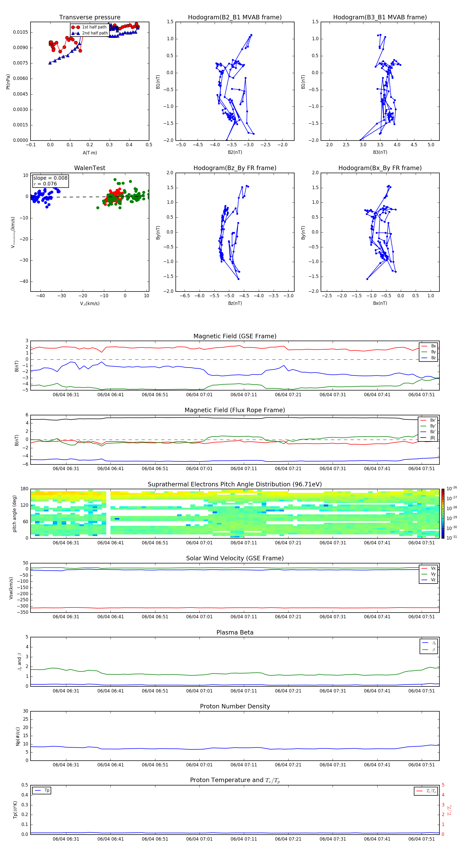
Flux Rope in 2009

Flux Rope Event 2009-06-04 06:23 ~ 2009-06-04 07:55 (93 minutes)


plot