HOME   LIST
‹–   –›

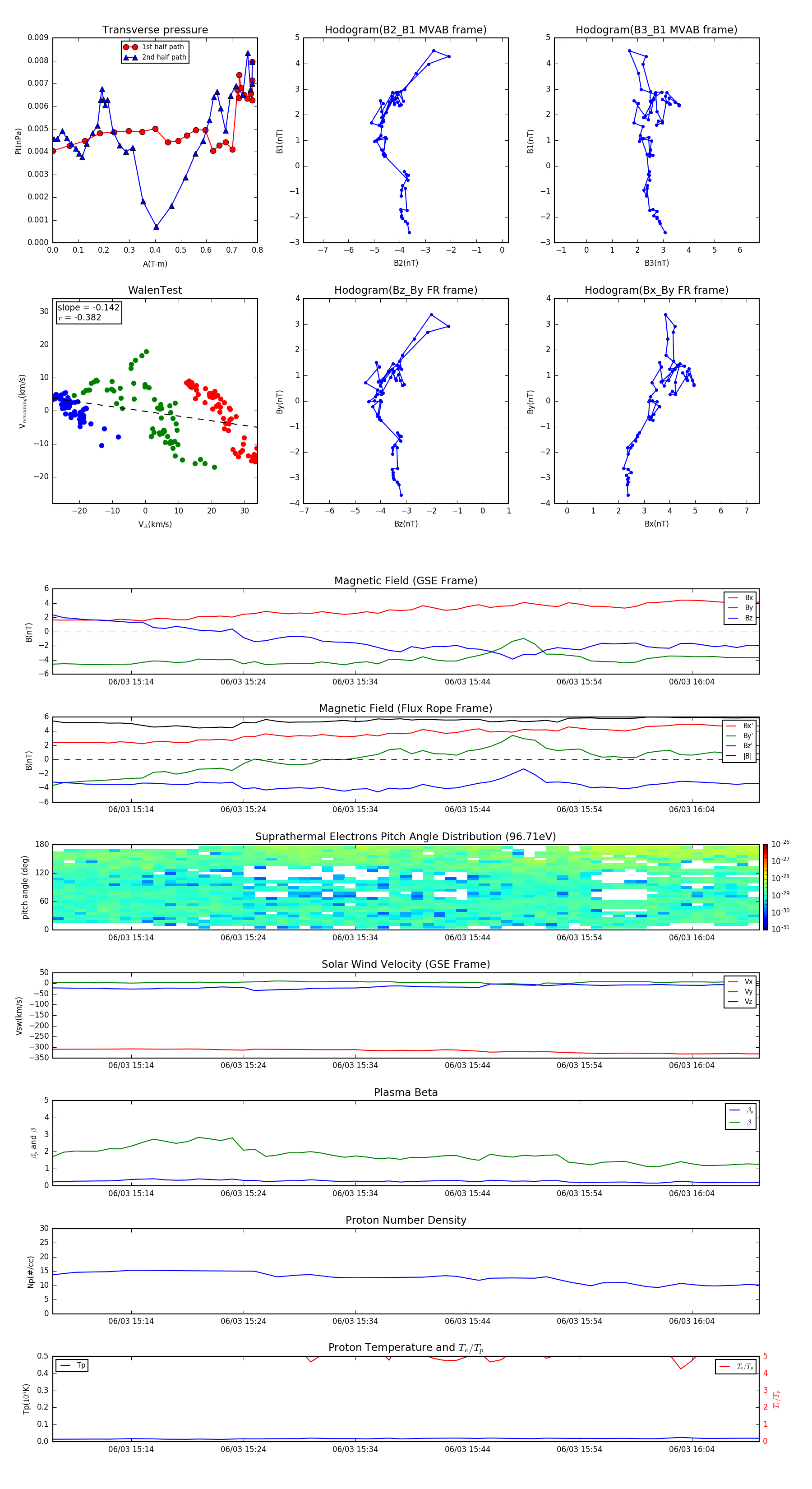
Flux Rope in 2009

Flux Rope Event 2009-06-03 15:07 ~ 2009-06-03 16:10 (64 minutes)


plot