HOME   LIST
‹–   –›

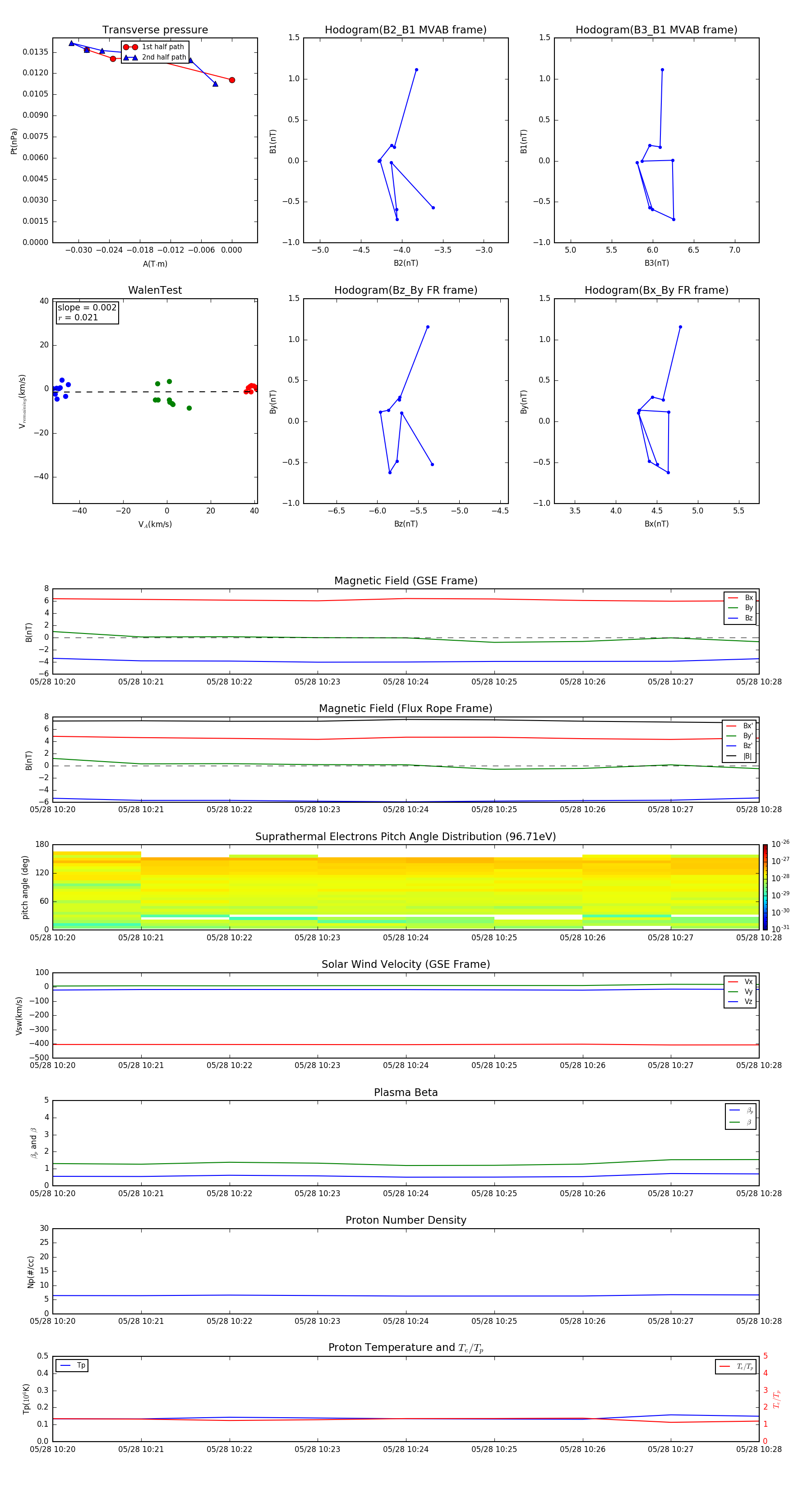
Flux Rope in 2009

Flux Rope Event 2009-05-28 10:20 ~ 2009-05-28 10:28 (9 minutes)


plot