HOME   LIST
‹–   –›

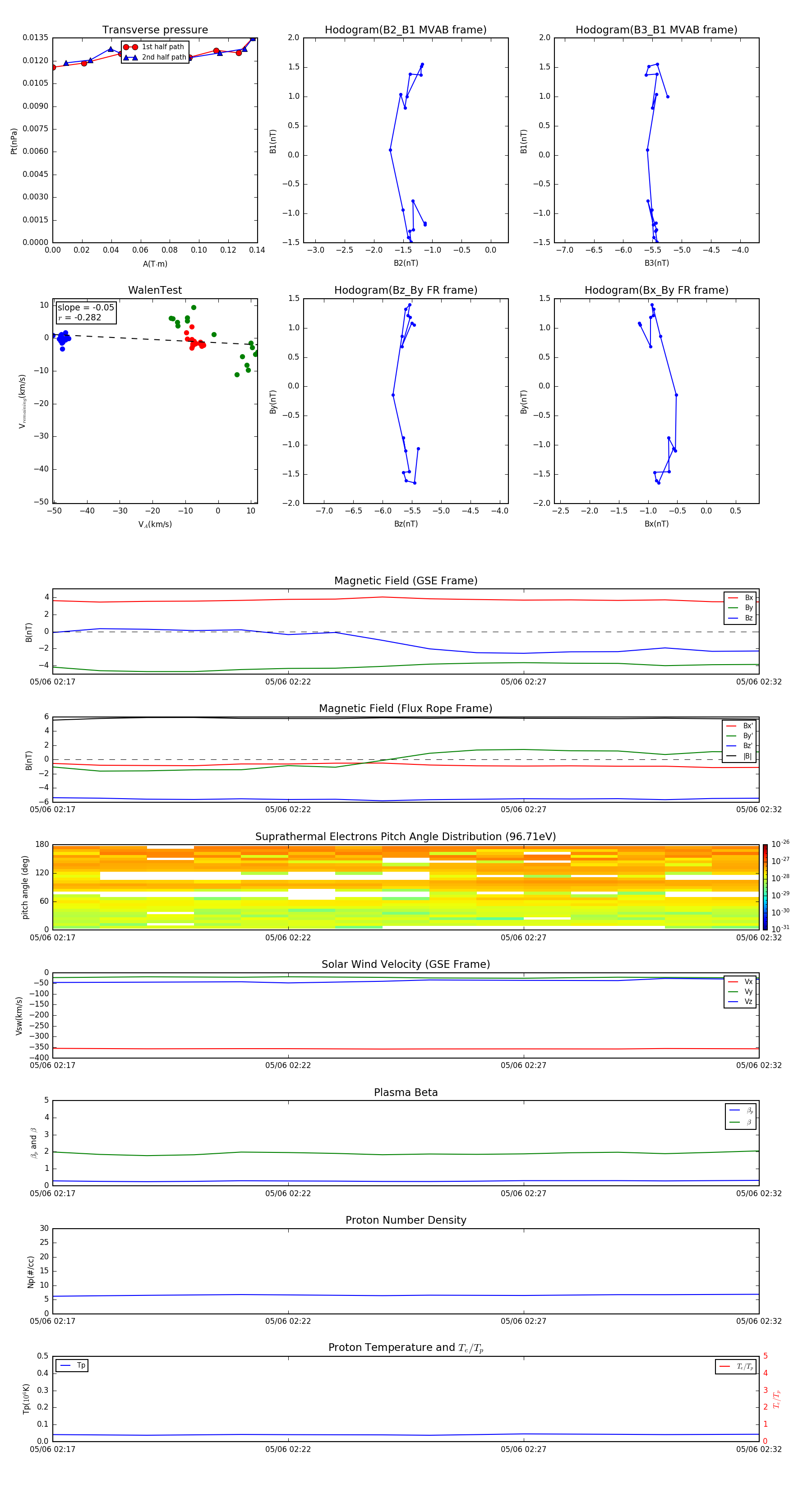
Flux Rope in 2009

Flux Rope Event 2009-05-06 02:17 ~ 2009-05-06 02:32 (16 minutes)


plot