HOME   LIST
‹–   –›

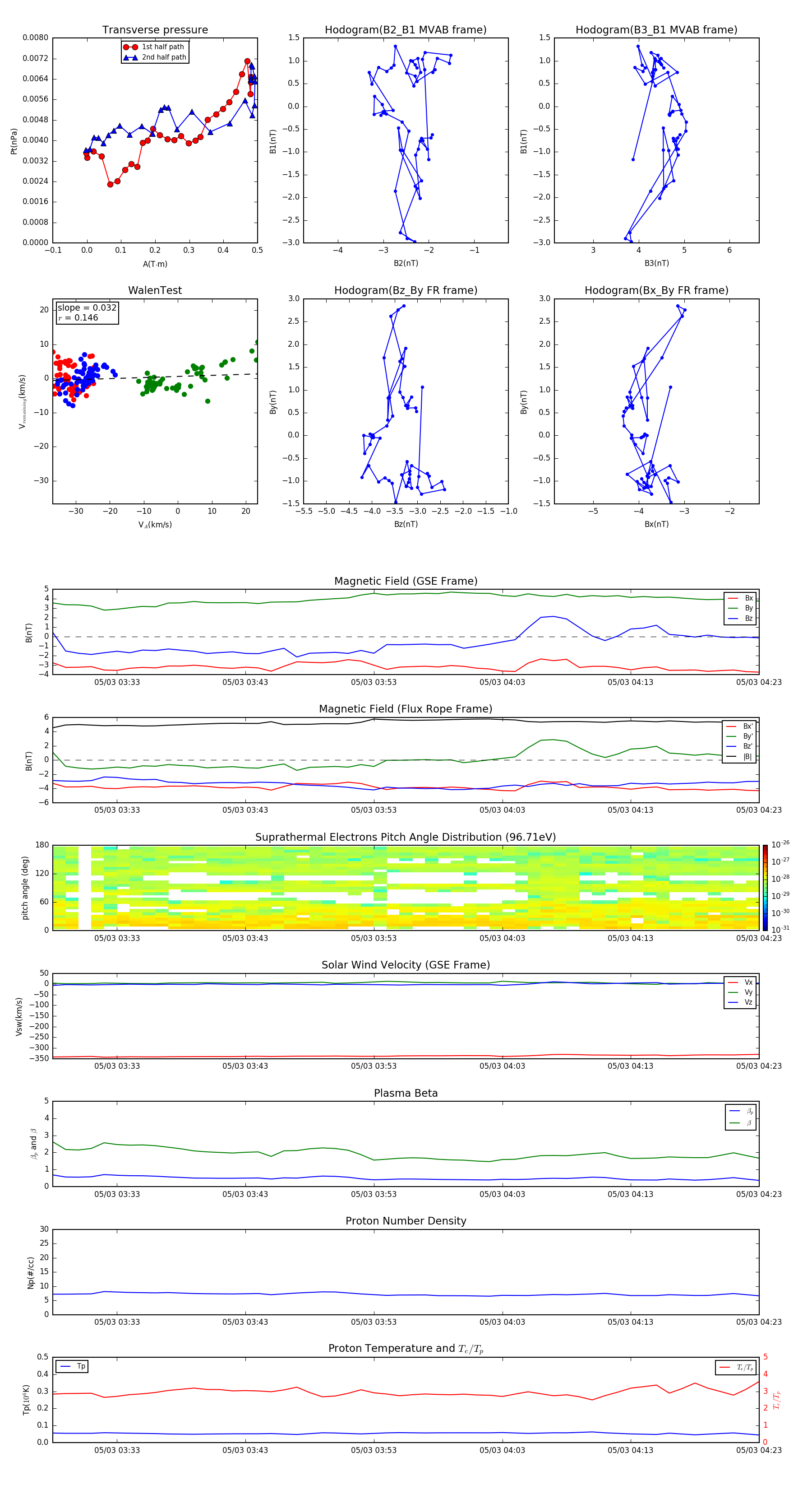
Flux Rope in 2009

Flux Rope Event 2009-05-03 03:28 ~ 2009-05-03 04:23 (56 minutes)


plot