HOME   LIST
‹–   –›

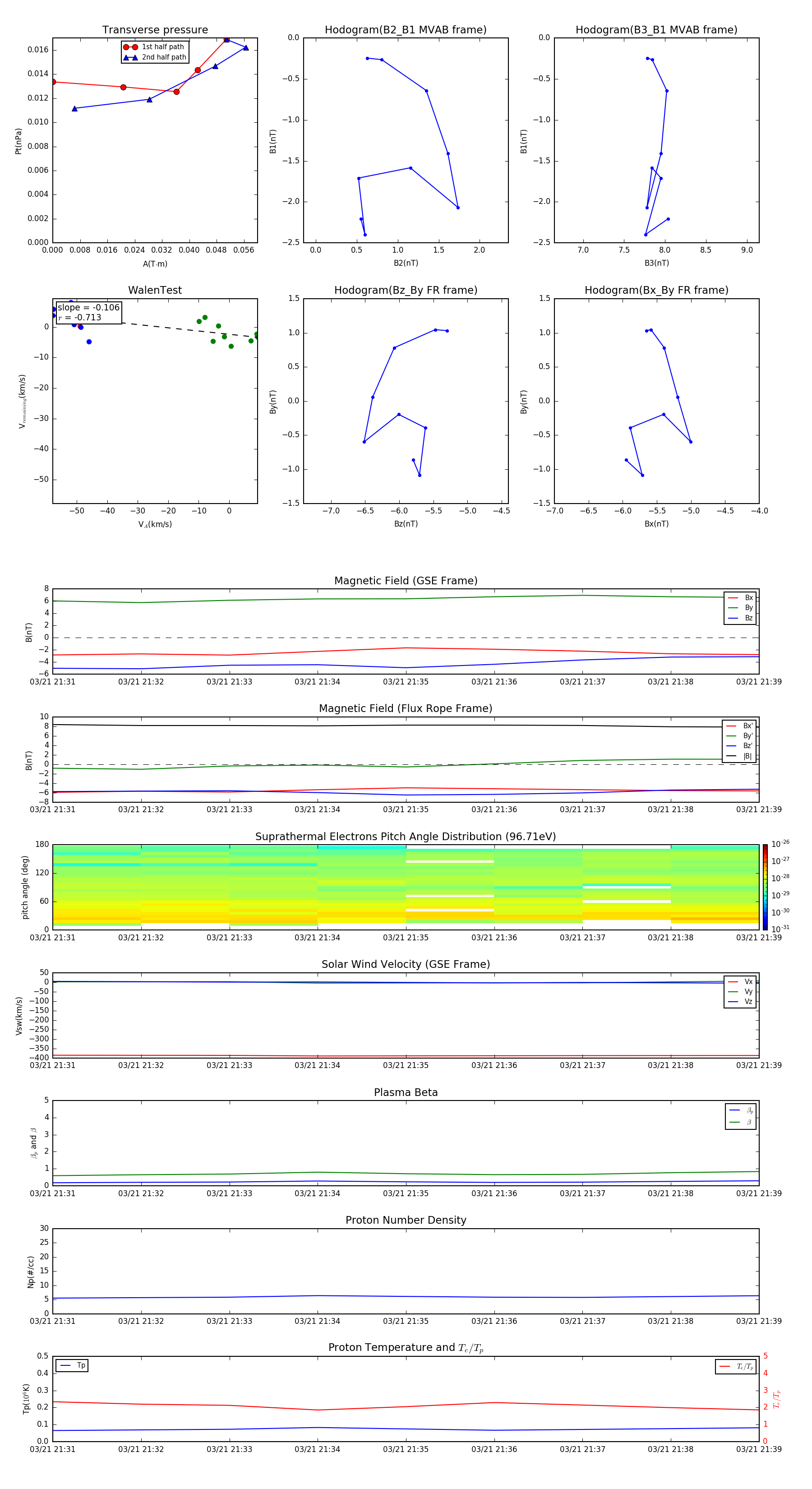
Flux Rope in 2009

Flux Rope Event 2009-03-21 21:31 ~ 2009-03-21 21:39 (9 minutes)


plot