HOME   LIST
‹–   –›

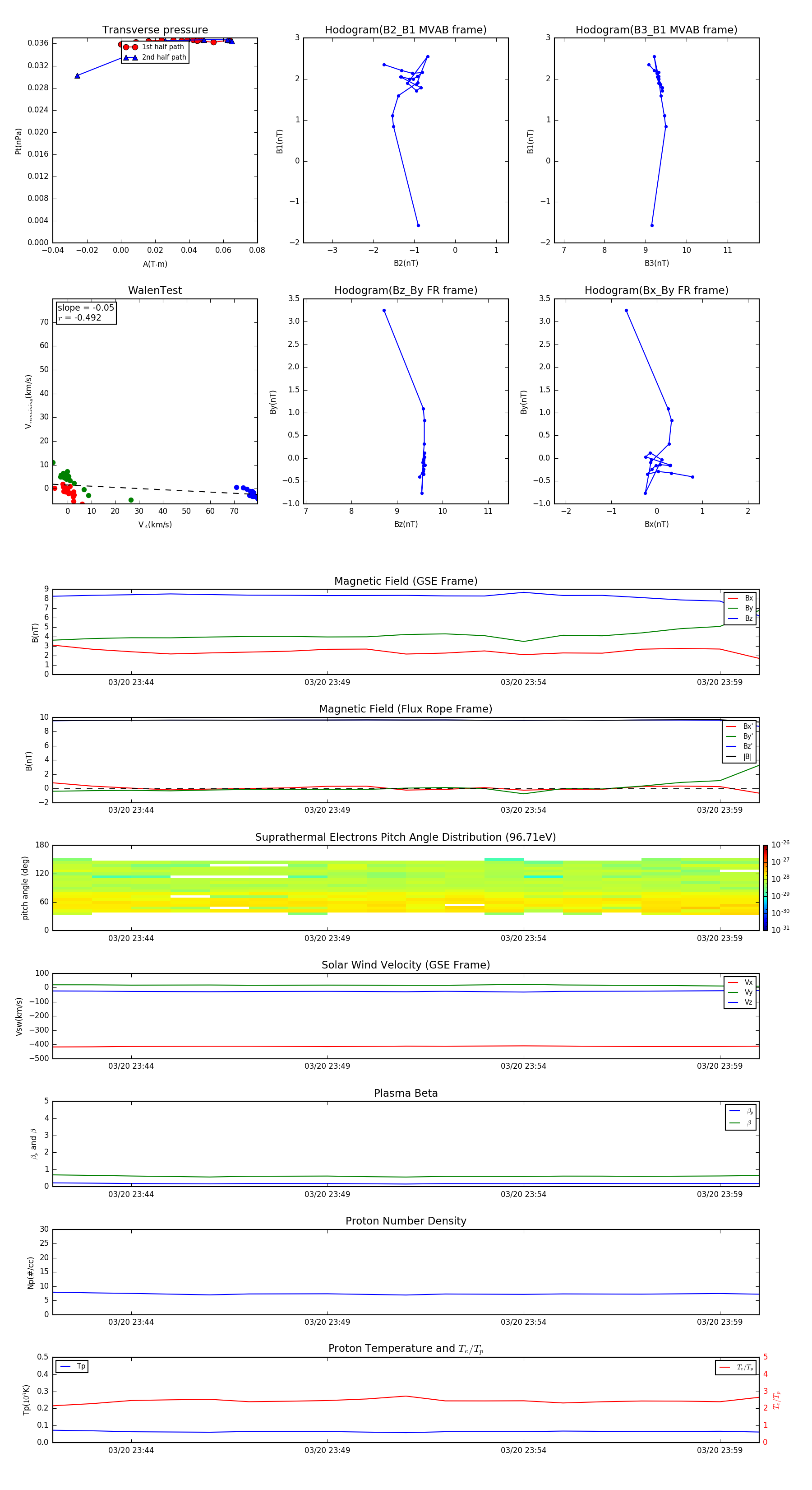
Flux Rope in 2009

Flux Rope Event 2009-03-20 23:42 ~ 2009-03-21 00:00 (19 minutes)


plot