HOME   LIST
‹–   –›

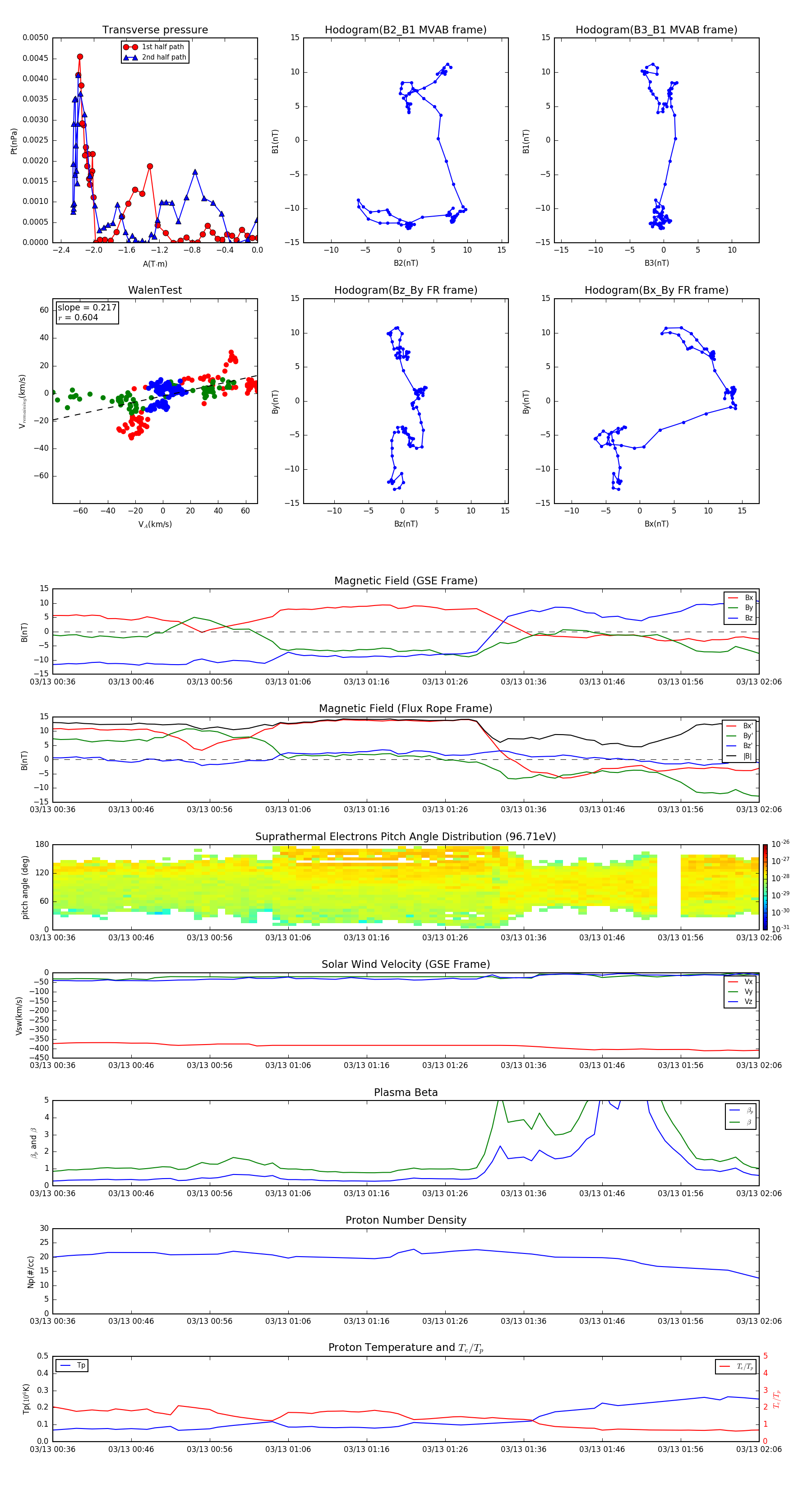
Flux Rope in 2009

Flux Rope Event 2009-03-13 00:36 ~ 2009-03-13 02:06 (91 minutes)


plot