HOME   LIST
‹–   –›

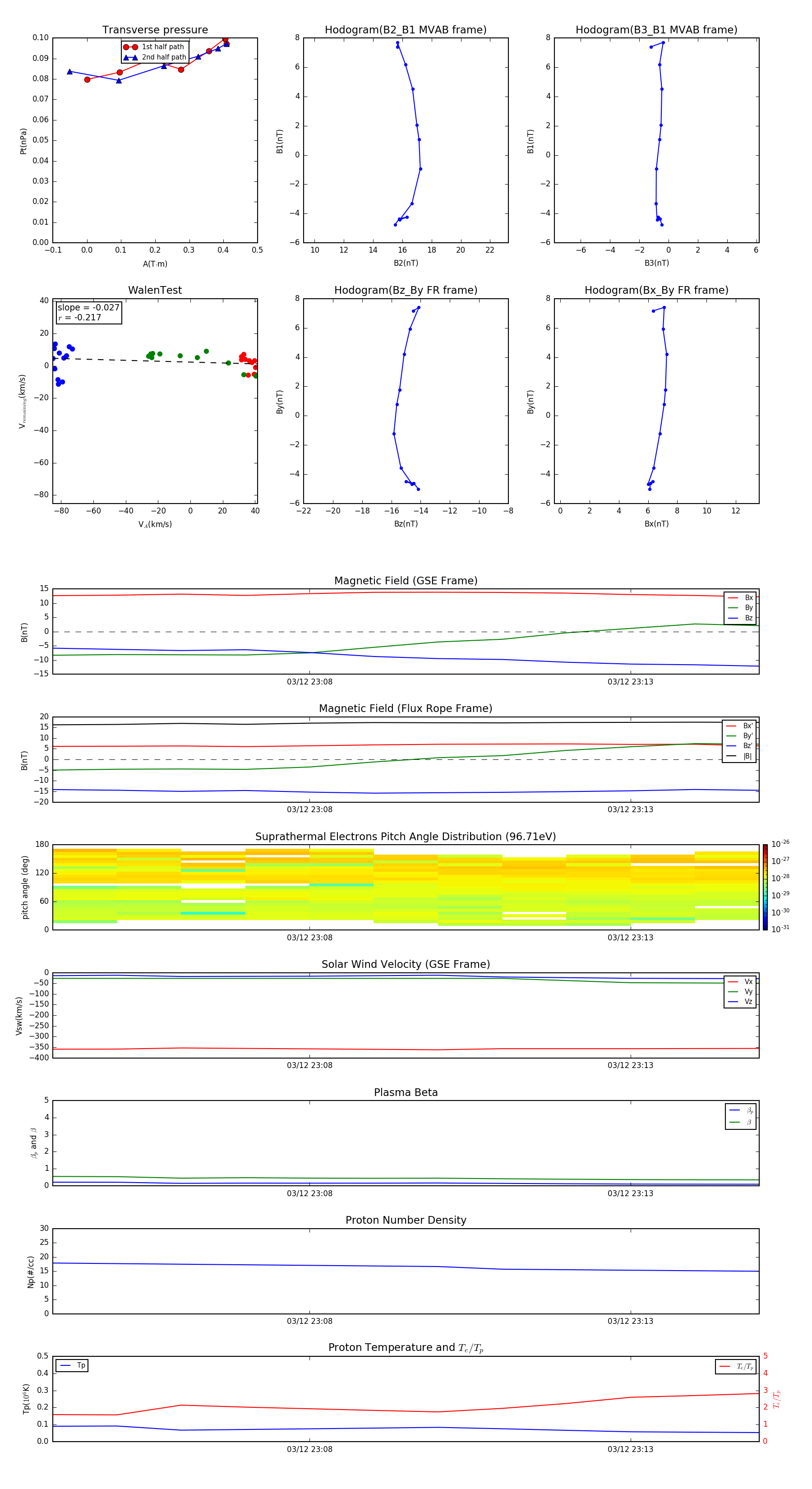
Flux Rope in 2009

Flux Rope Event 2009-03-12 23:04 ~ 2009-03-12 23:15 (12 minutes)


plot