HOME   LIST
‹–   –›

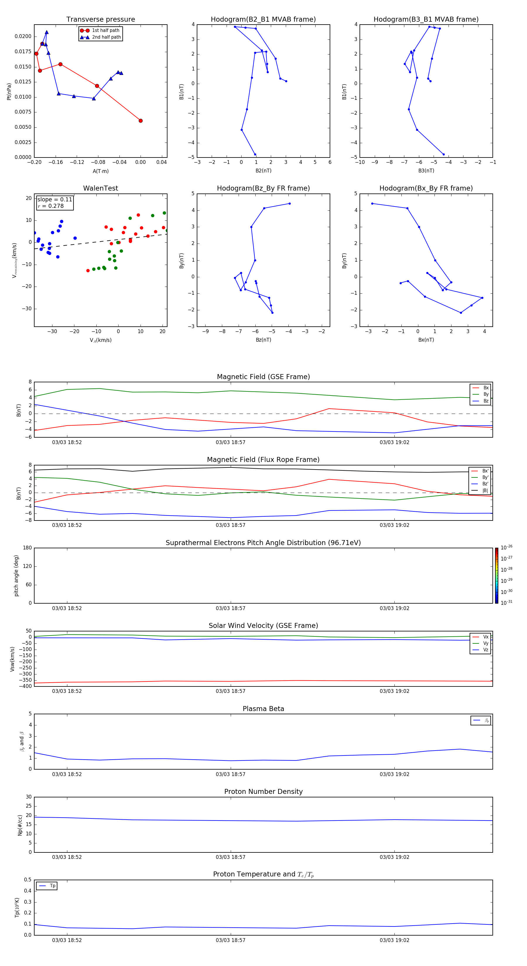
Flux Rope in 2009

Flux Rope Event 2009-03-03 18:51 ~ 2009-03-03 19:05 (15 minutes)


plot