HOME   LIST
‹–   –›

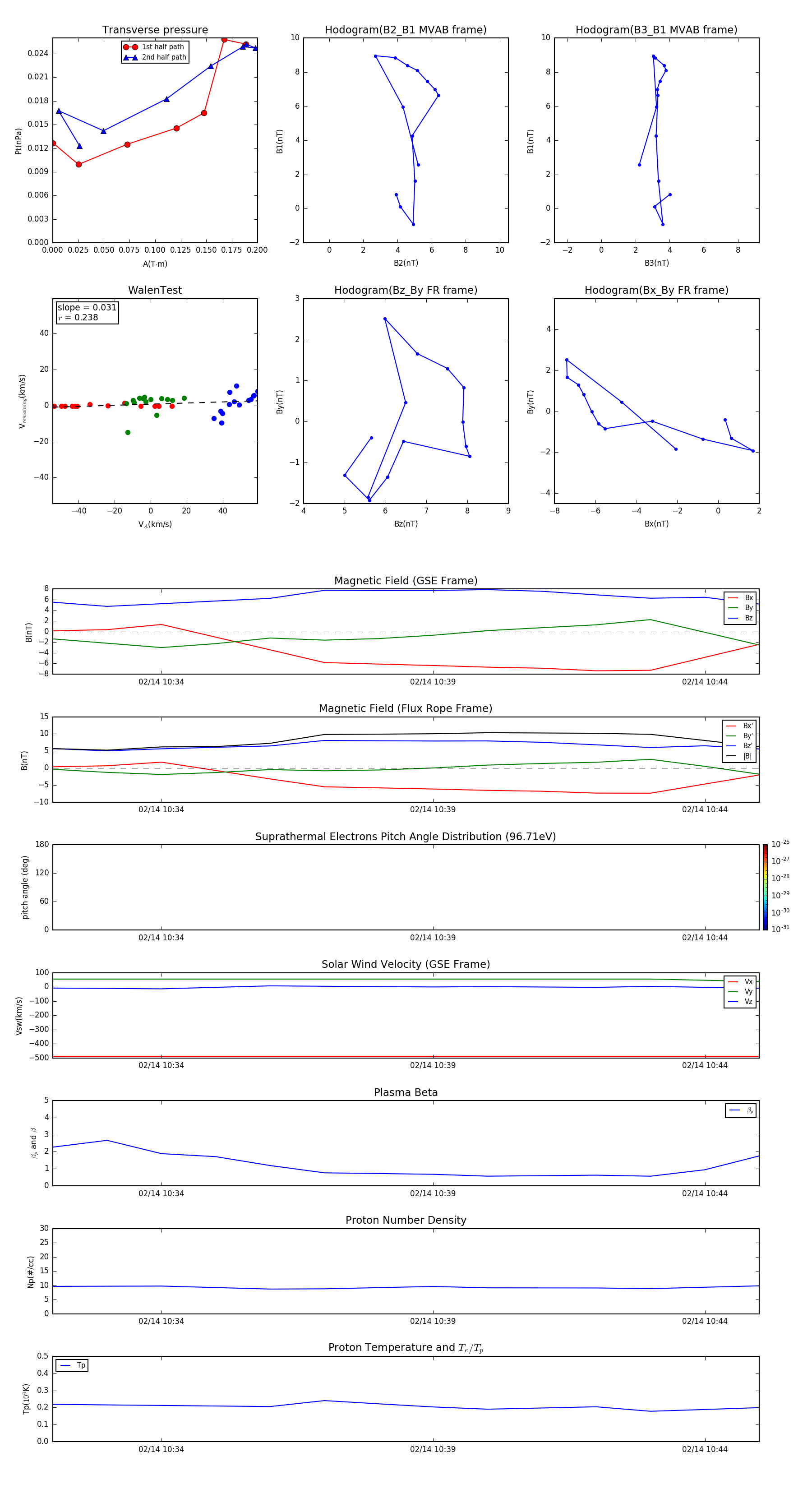
Flux Rope in 2009

Flux Rope Event 2009-02-14 10:32 ~ 2009-02-14 10:45 (14 minutes)


plot