HOME   LIST
‹–   –›

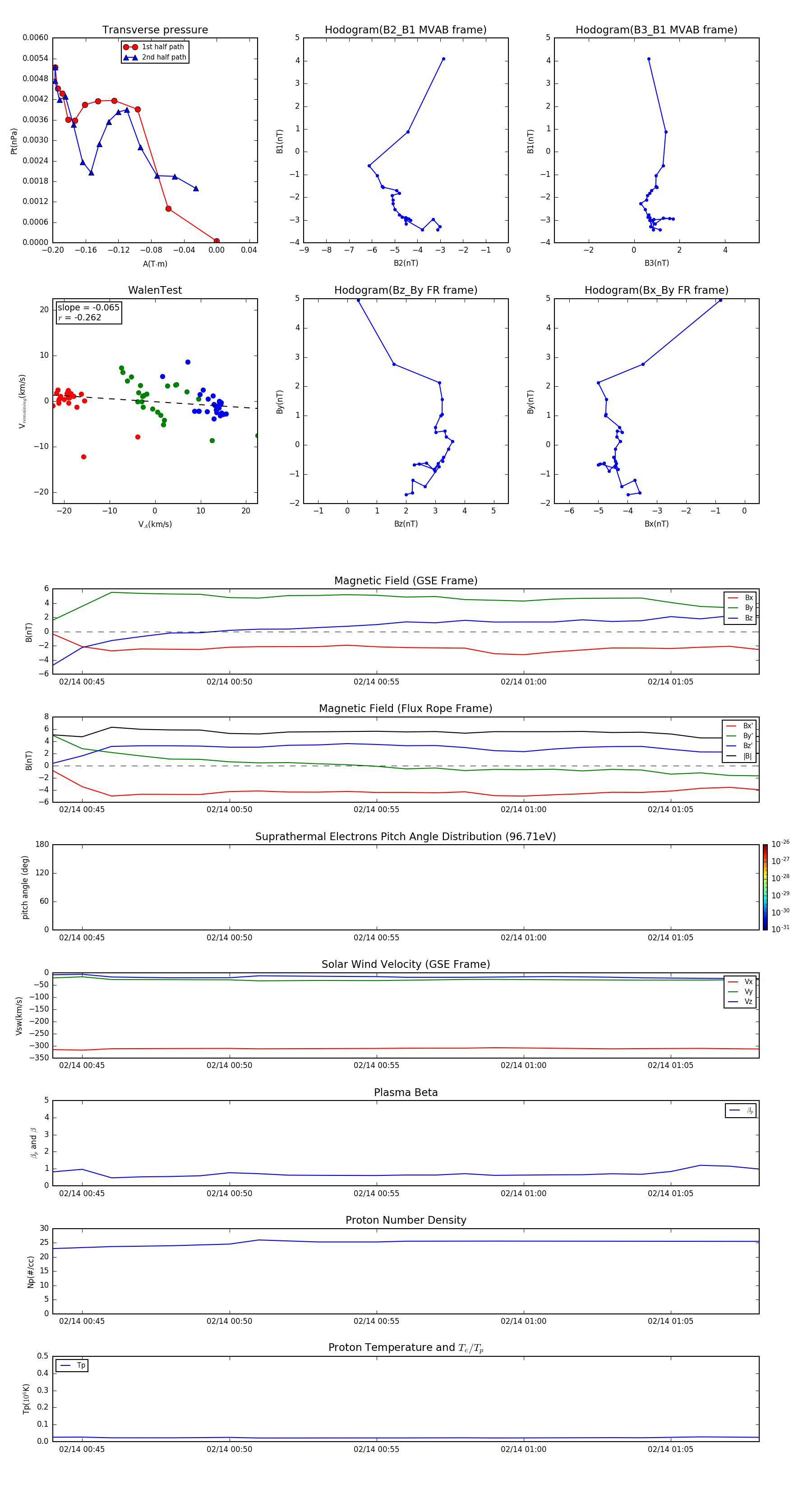
Flux Rope in 2009

Flux Rope Event 2009-02-14 00:44 ~ 2009-02-14 01:08 (25 minutes)


plot