HOME   LIST
‹–   –›

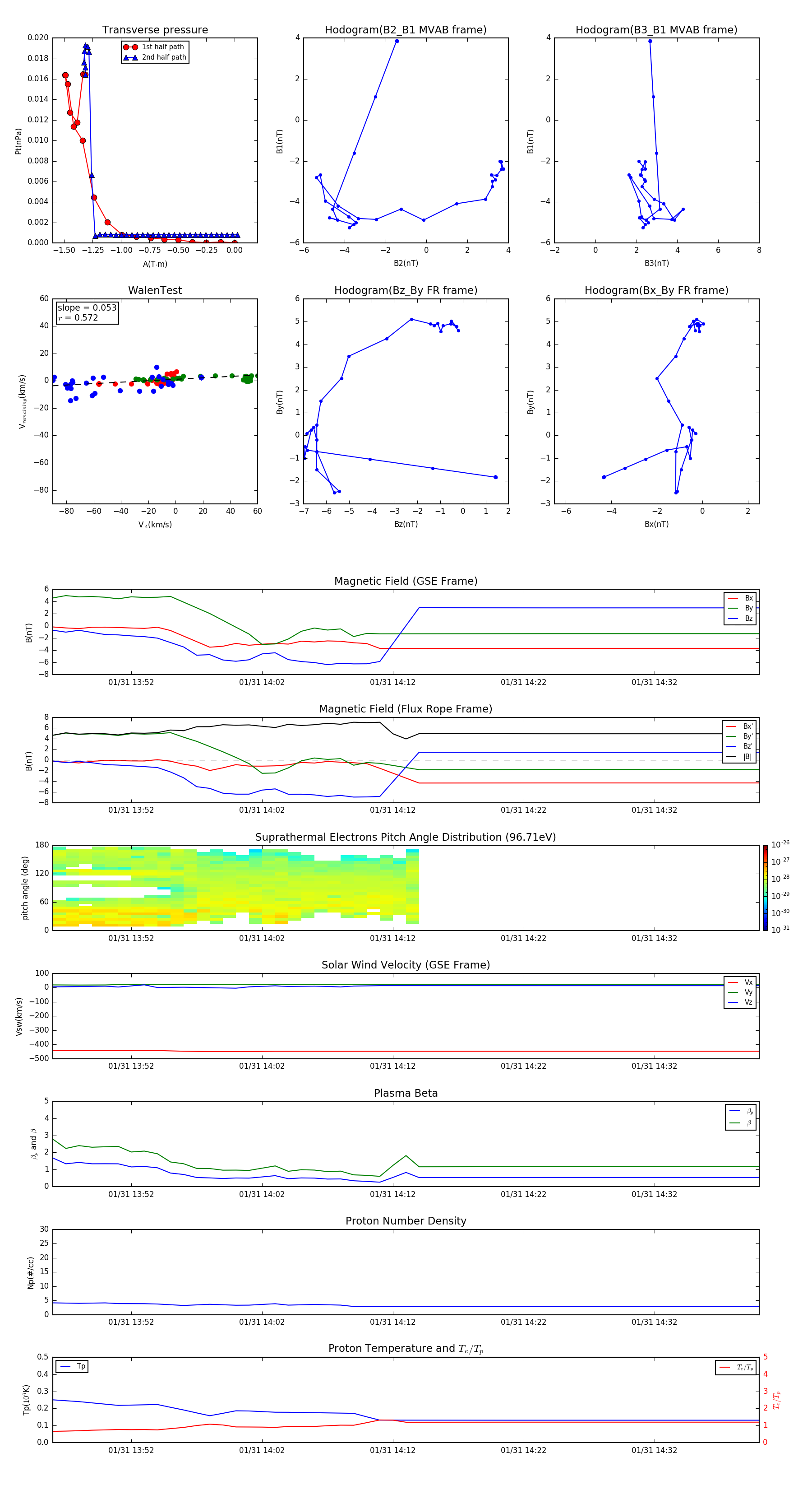
Flux Rope in 2009

Flux Rope Event 2009-01-31 13:46 ~ 2009-01-31 14:40 (55 minutes)


plot