HOME   LIST
‹–   –›

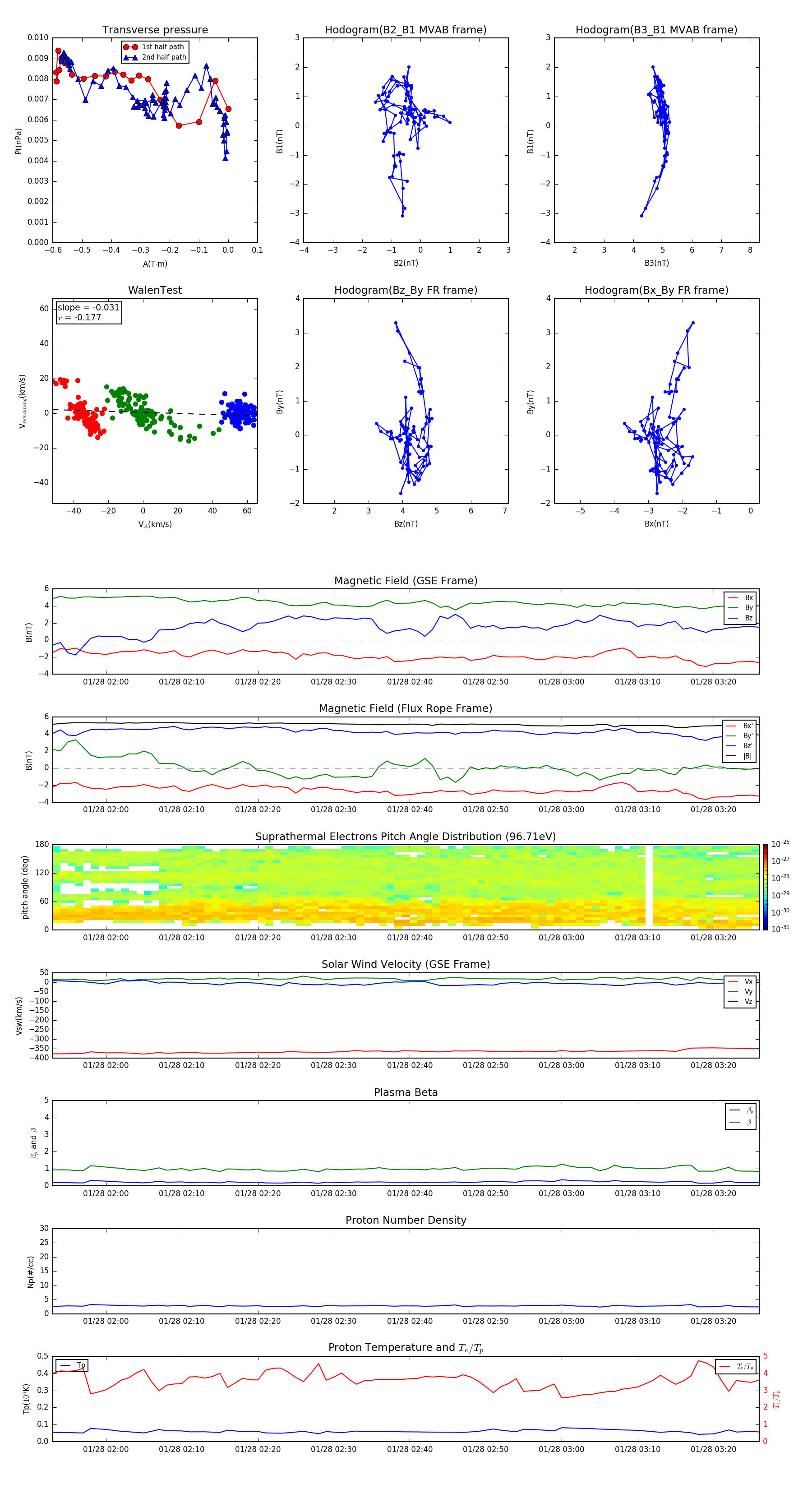
Flux Rope in 2009

Flux Rope Event 2009-01-28 01:53 ~ 2009-01-28 03:26 (94 minutes)


plot