HOME   LIST
‹–   –›

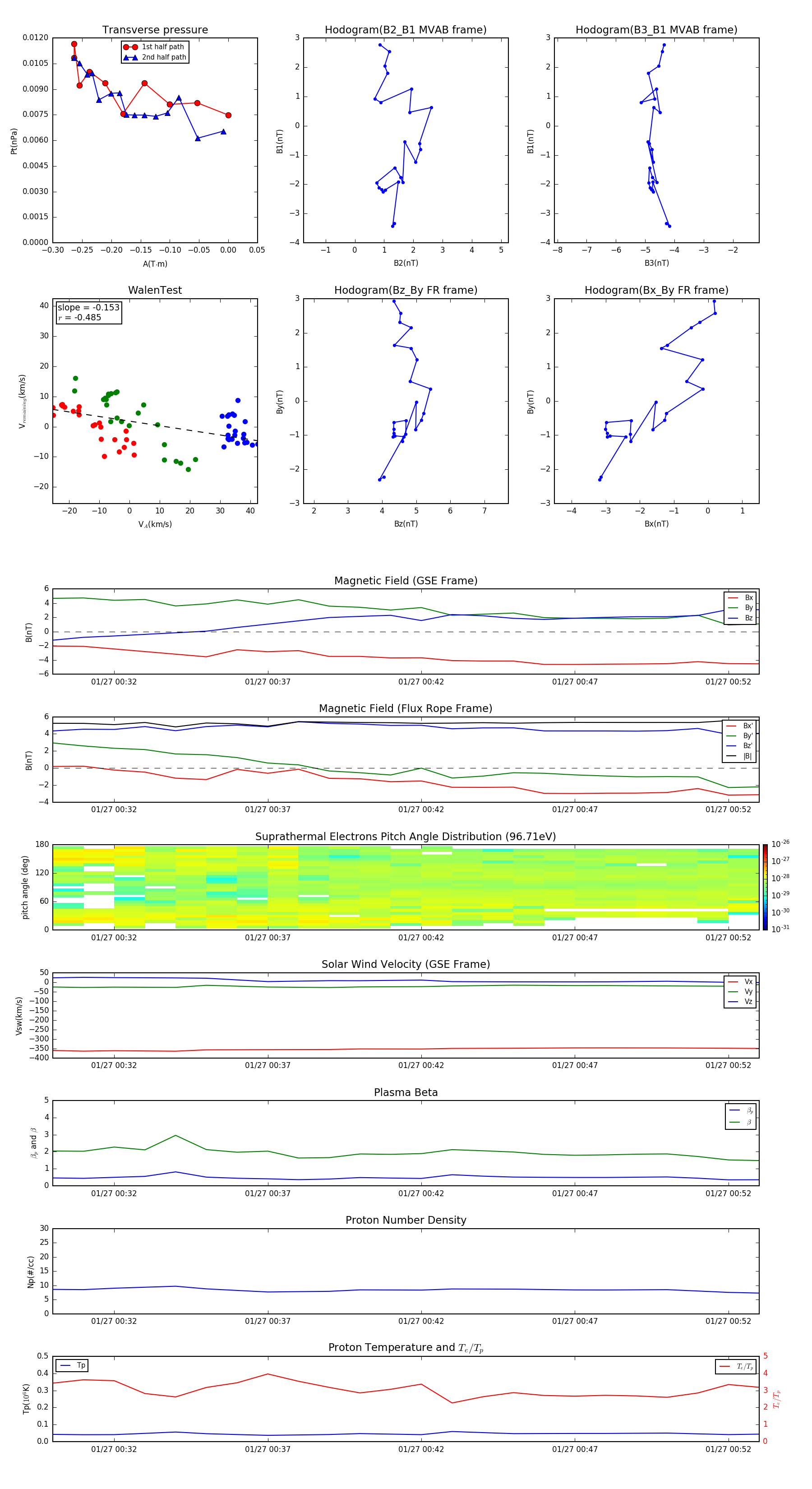
Flux Rope in 2009

Flux Rope Event 2009-01-27 00:30 ~ 2009-01-27 00:53 (24 minutes)


plot