HOME   LIST
‹–   –›

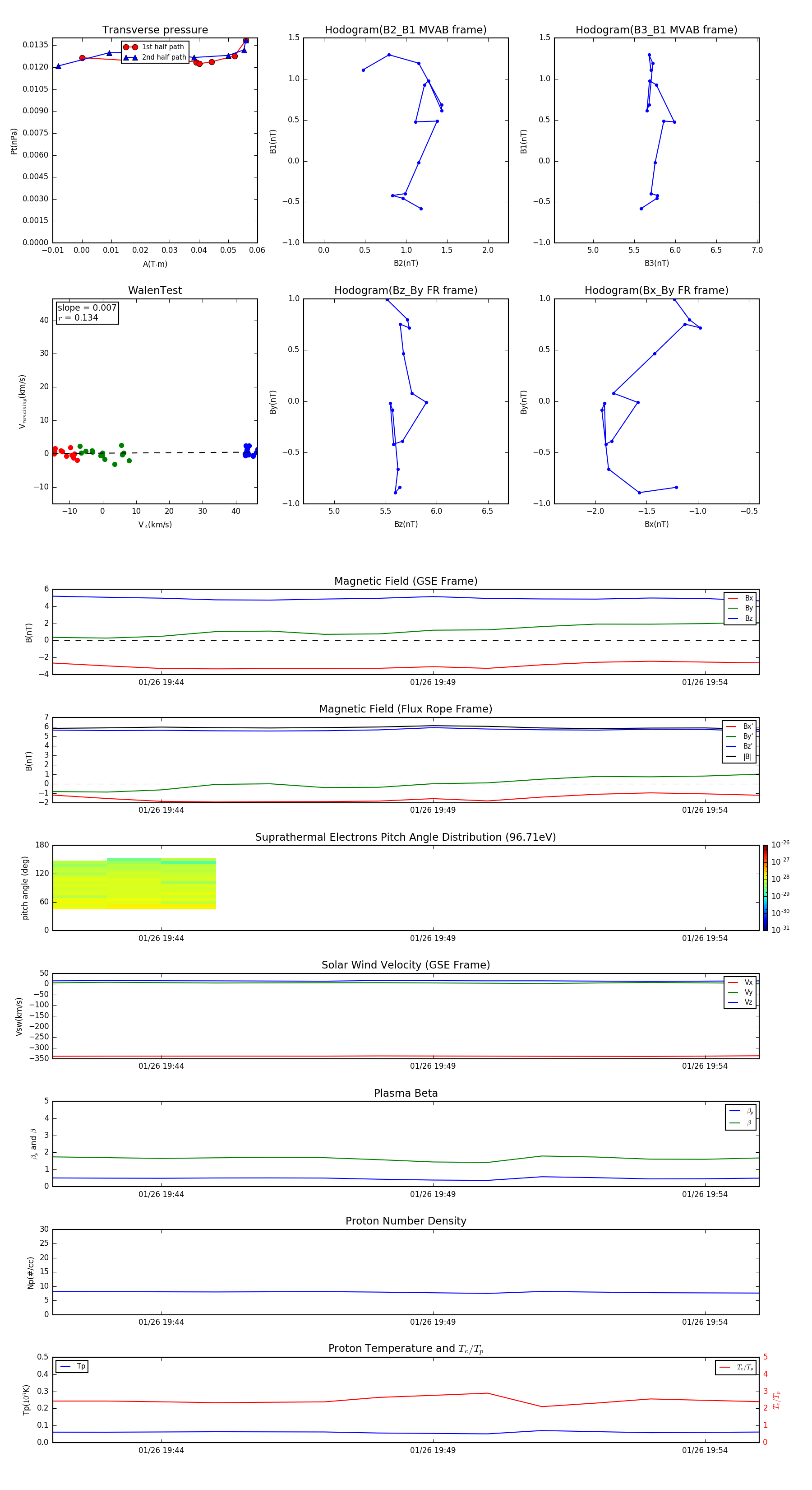
Flux Rope in 2009

Flux Rope Event 2009-01-26 19:42 ~ 2009-01-26 19:55 (14 minutes)


plot