HOME   LIST
‹–   –›

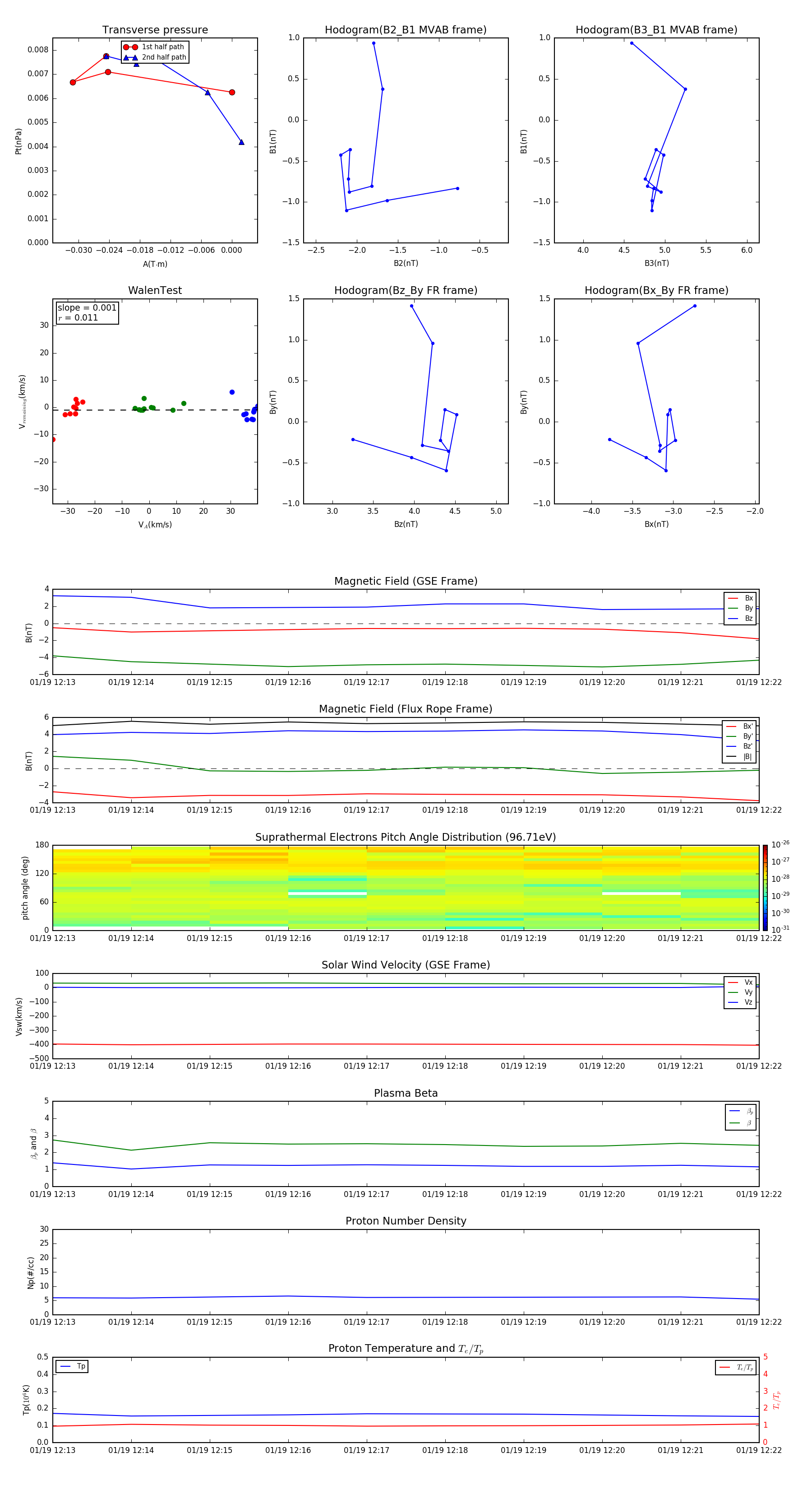
Flux Rope in 2009

Flux Rope Event 2009-01-19 12:13 ~ 2009-01-19 12:22 (10 minutes)


plot