HOME   LIST
‹–   –›

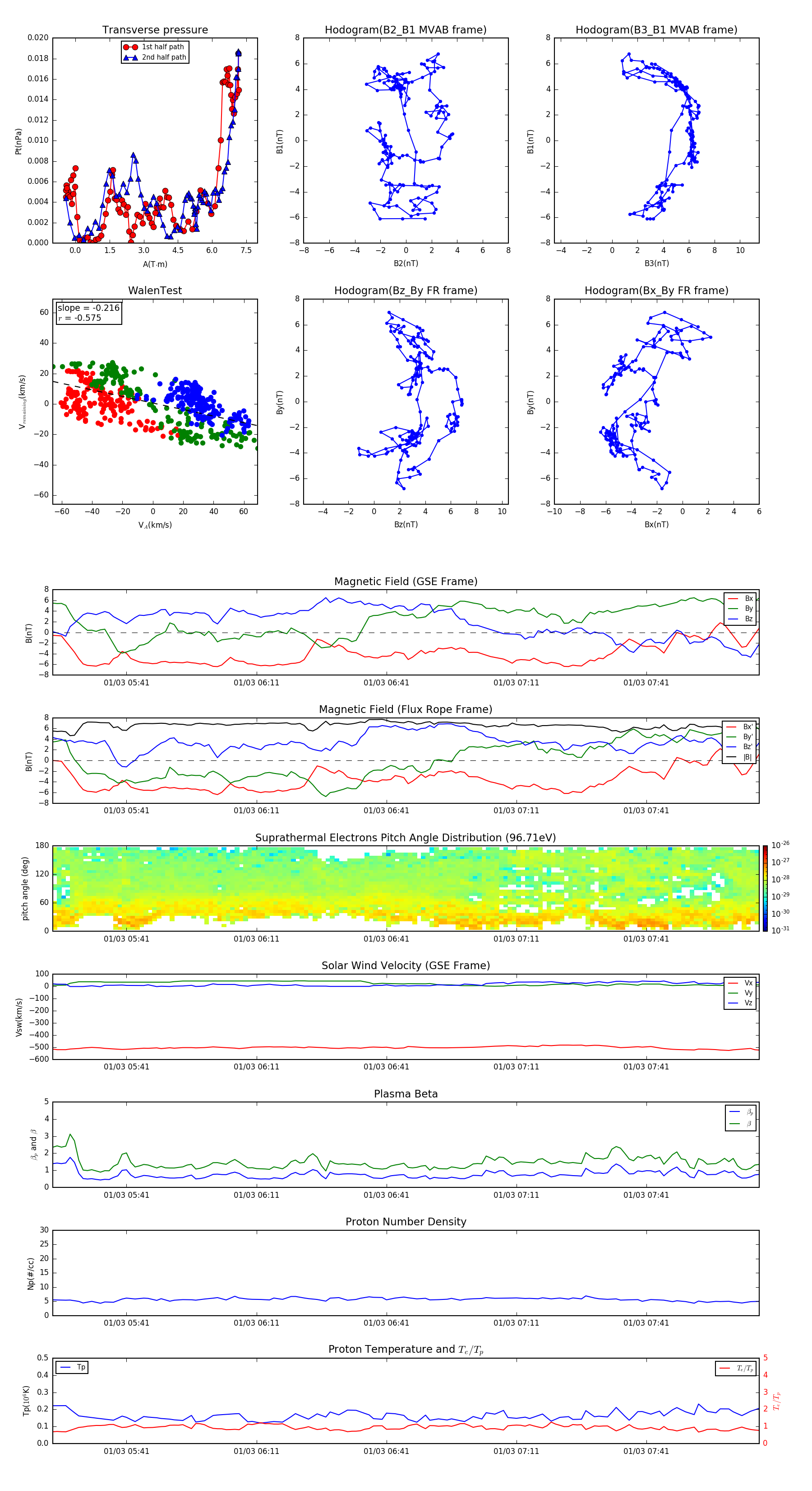
Flux Rope in 2009

Flux Rope Event 2009-01-03 05:24 ~ 2009-01-03 08:07 (164 minutes)


plot