HOME   LIST
‹–   –›

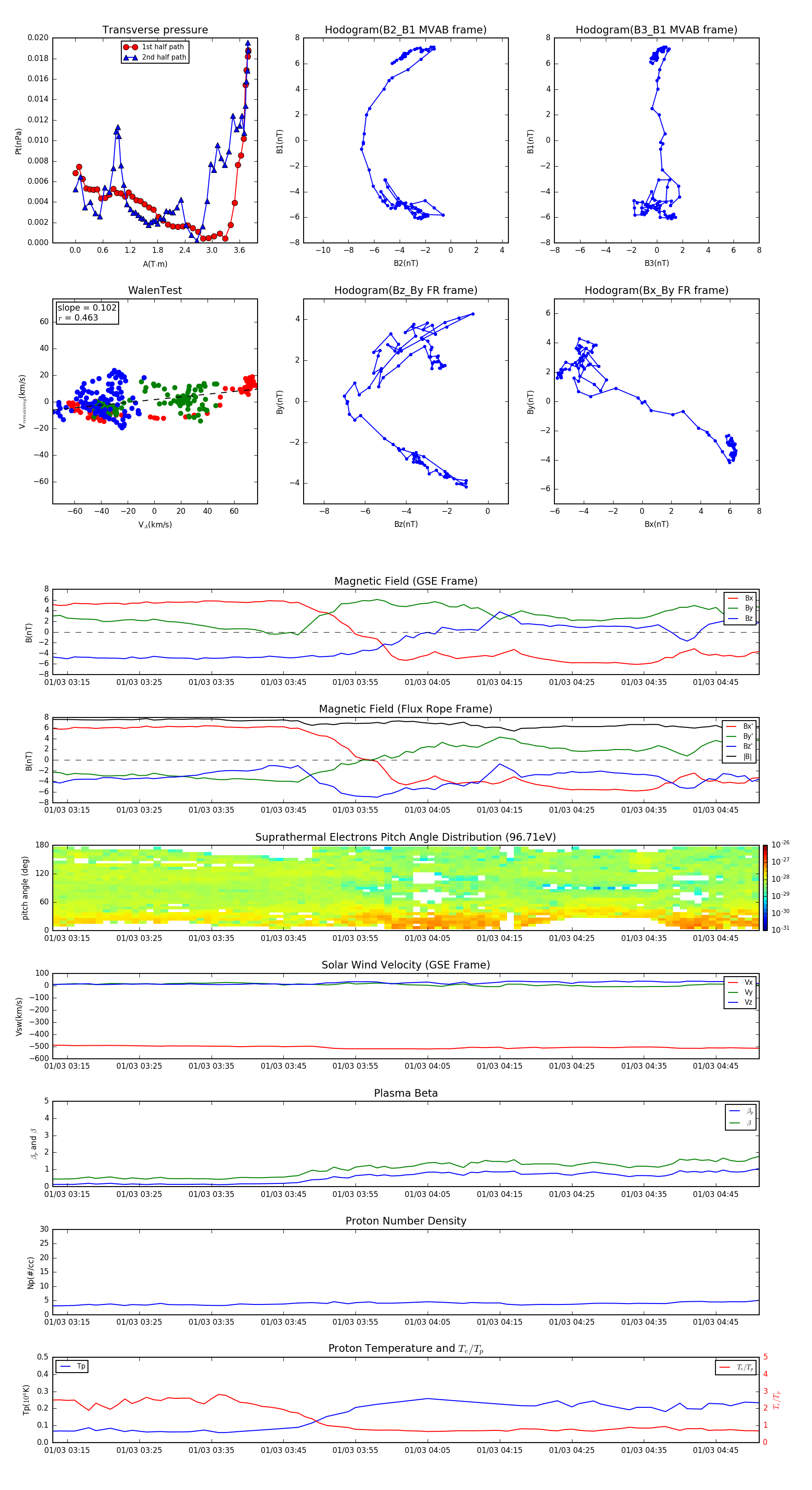
Flux Rope in 2009

Flux Rope Event 2009-01-03 03:13 ~ 2009-01-03 04:51 (99 minutes)


plot