HOME   LIST
‹–   –›

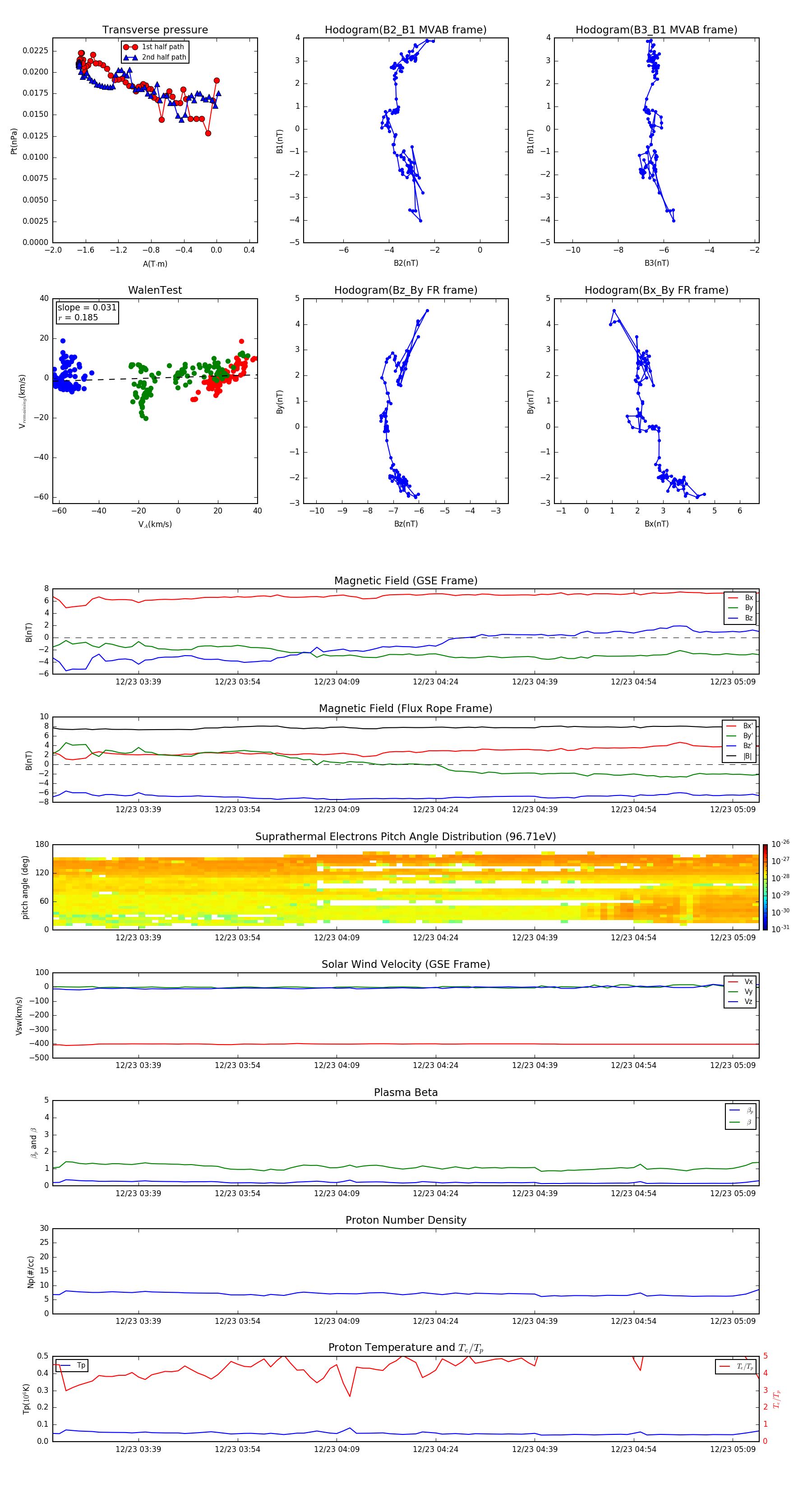
Flux Rope in 2008

Flux Rope Event 2008-12-23 03:26 ~ 2008-12-23 05:13 (108 minutes)


plot