HOME   LIST
‹–   –›

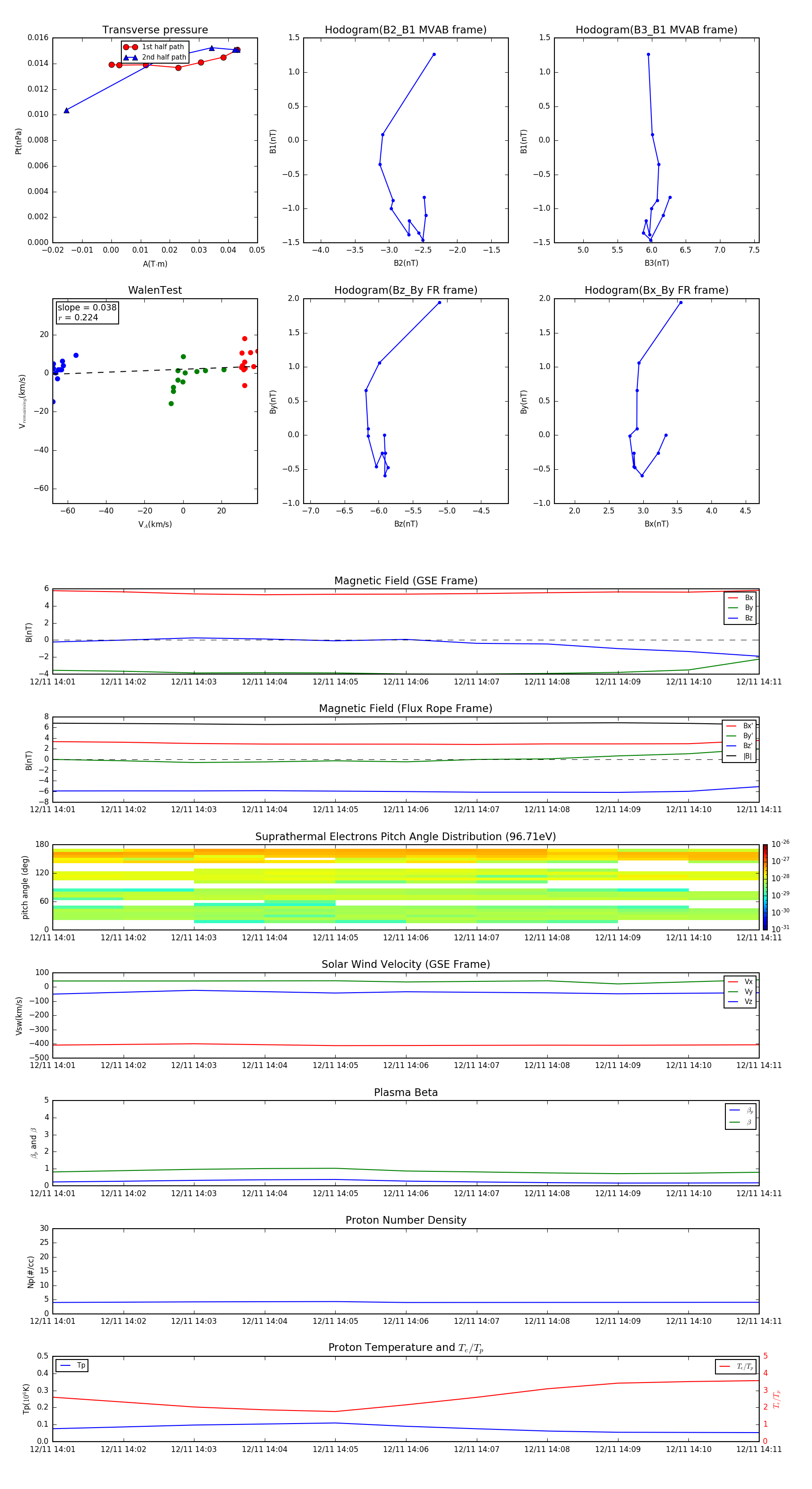
Flux Rope in 2008

Flux Rope Event 2008-12-11 14:01 ~ 2008-12-11 14:11 (11 minutes)


plot