HOME   LIST
‹–   –›

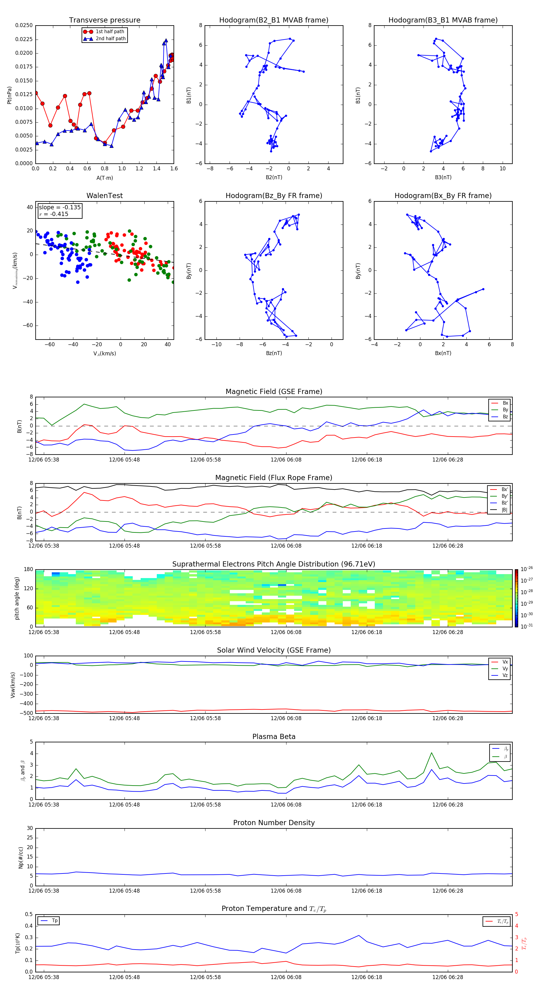
Flux Rope in 2008

Flux Rope Event 2008-12-06 05:37 ~ 2008-12-06 06:36 (60 minutes)


plot