HOME   LIST
‹–   –›

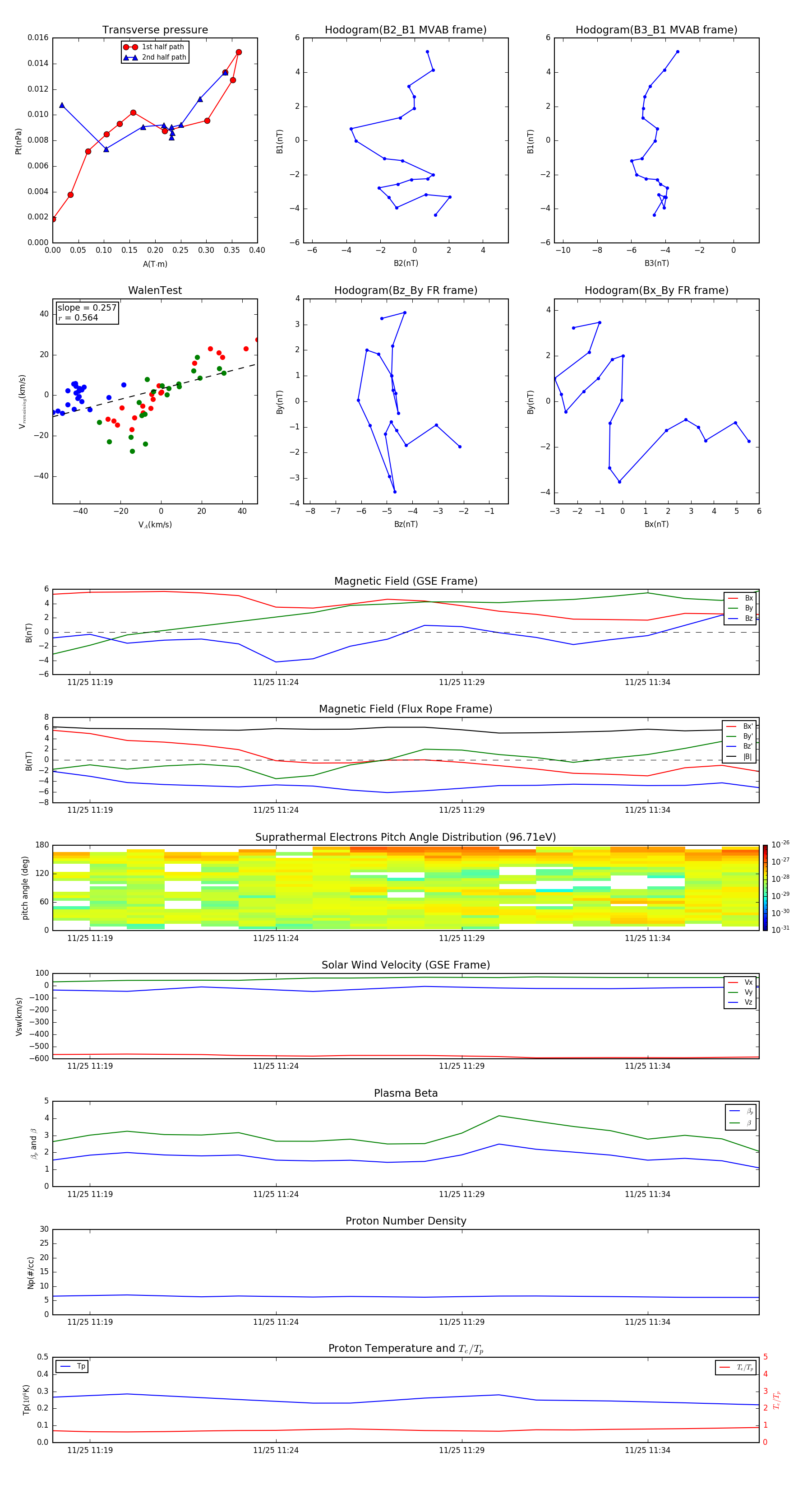
Flux Rope in 2008

Flux Rope Event 2008-11-25 11:18 ~ 2008-11-25 11:37 (20 minutes)


plot