HOME   LIST
‹–   –›

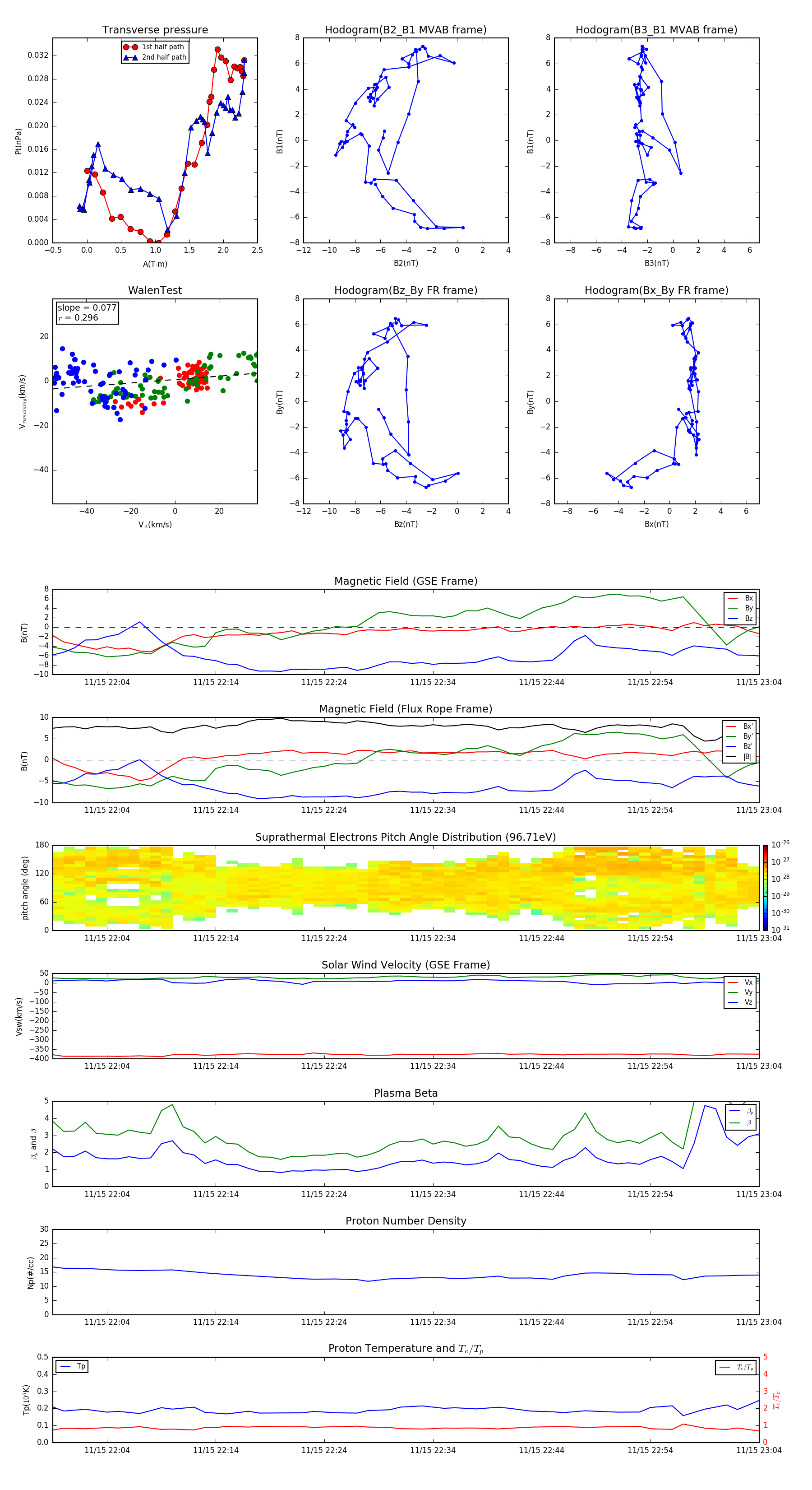
Flux Rope in 2008

Flux Rope Event 2008-11-15 21:59 ~ 2008-11-15 23:04 (66 minutes)


plot