HOME   LIST
‹–   –›

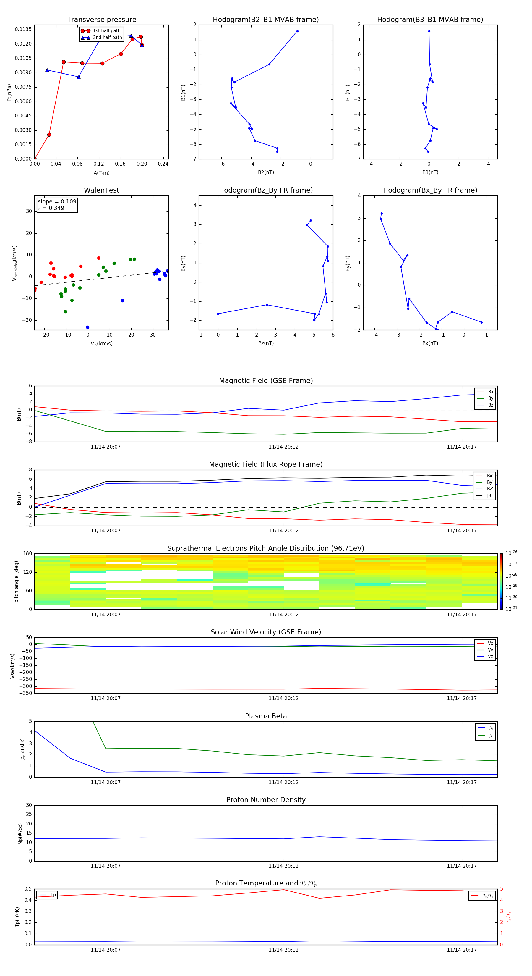
Flux Rope in 2008

Flux Rope Event 2008-11-14 20:05 ~ 2008-11-14 20:18 (14 minutes)


plot