HOME   LIST
‹–   –›

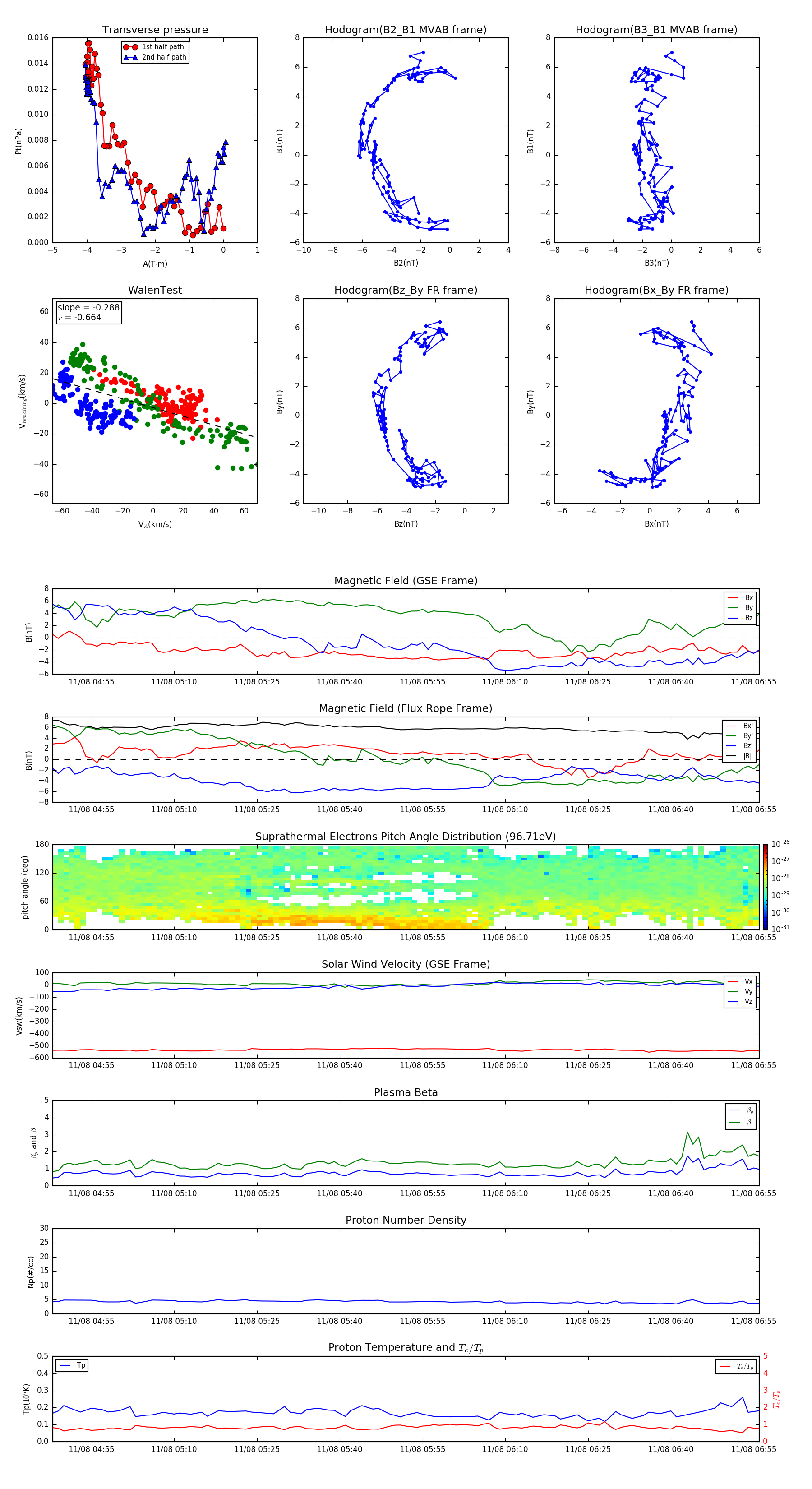
Flux Rope in 2008

Flux Rope Event 2008-11-08 04:48 ~ 2008-11-08 06:56 (129 minutes)


plot