HOME   LIST
‹–   –›

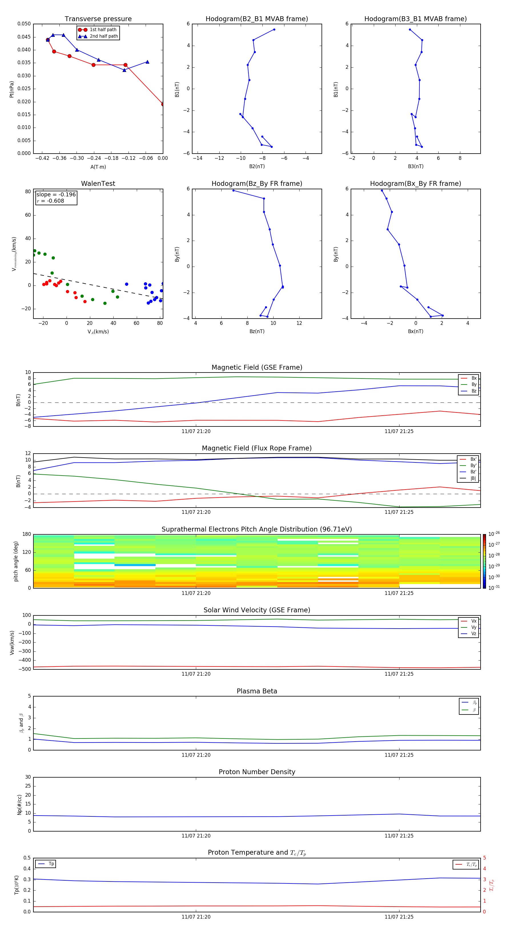
Flux Rope in 2008

Flux Rope Event 2008-11-07 21:16 ~ 2008-11-07 21:27 (12 minutes)


plot