HOME   LIST
‹–   –›

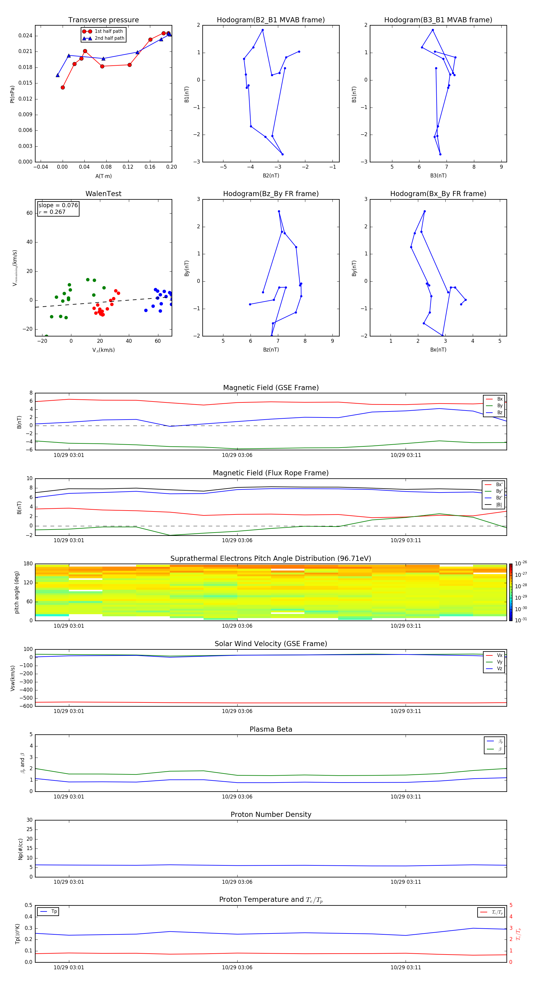
Flux Rope in 2008

Flux Rope Event 2008-10-29 03:00 ~ 2008-10-29 03:14 (15 minutes)


plot