HOME   LIST
‹–   –›

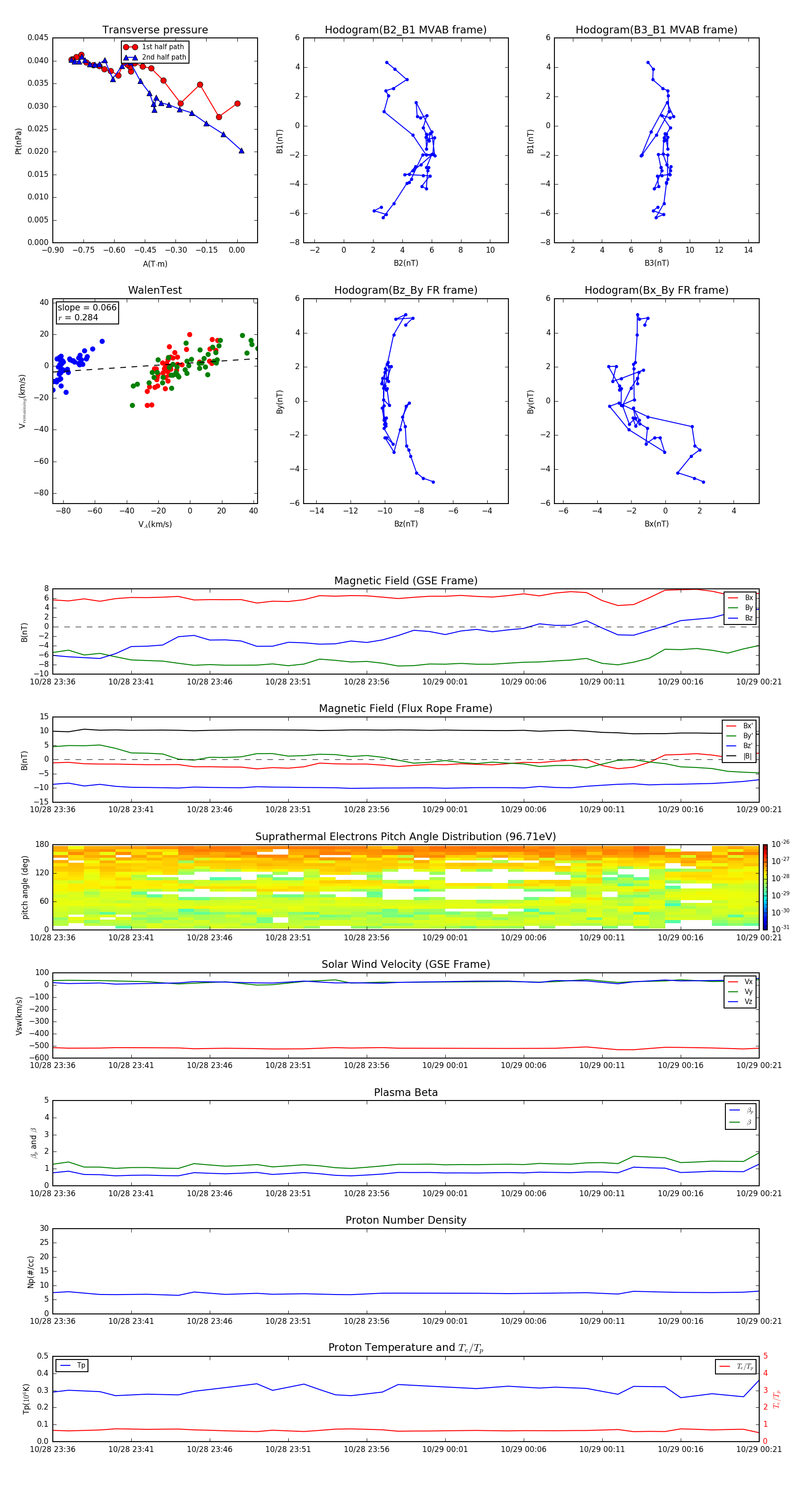
Flux Rope in 2008

Flux Rope Event 2008-10-28 23:36 ~ 2008-10-29 00:21 (46 minutes)


plot