HOME   LIST
‹–   –›

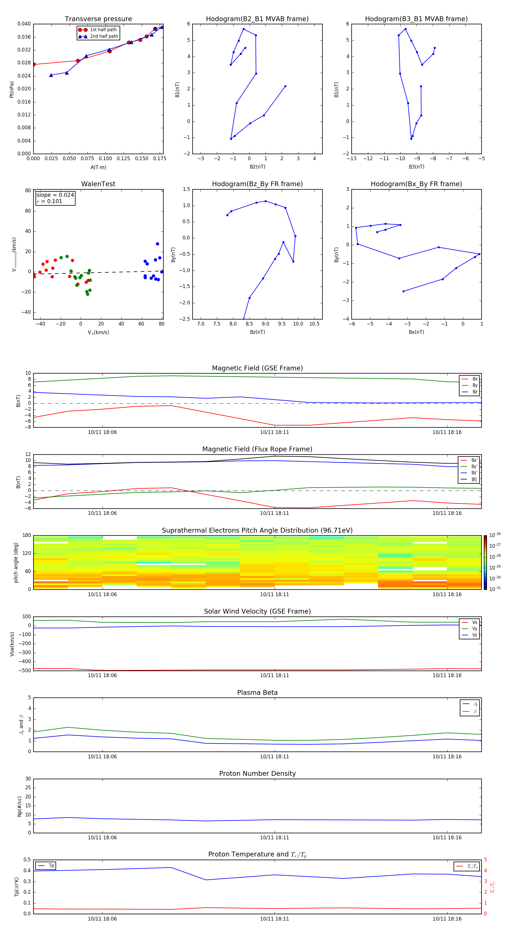
Flux Rope in 2008

Flux Rope Event 2008-10-11 18:04 ~ 2008-10-11 18:17 (14 minutes)


plot