HOME   LIST
‹–   –›

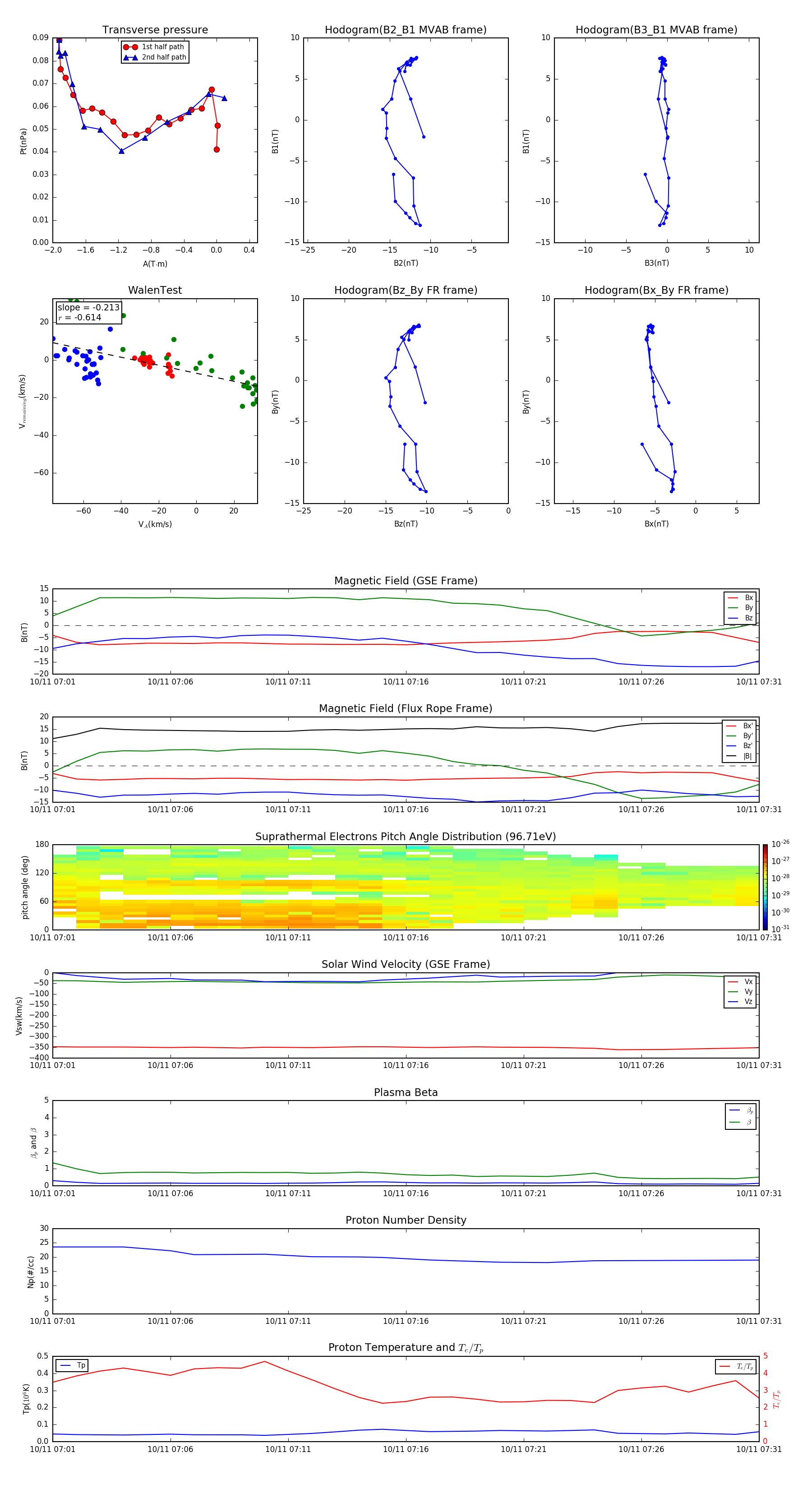
Flux Rope in 2008

Flux Rope Event 2008-10-11 07:01 ~ 2008-10-11 07:31 (31 minutes)


plot