HOME   LIST
‹–   –›

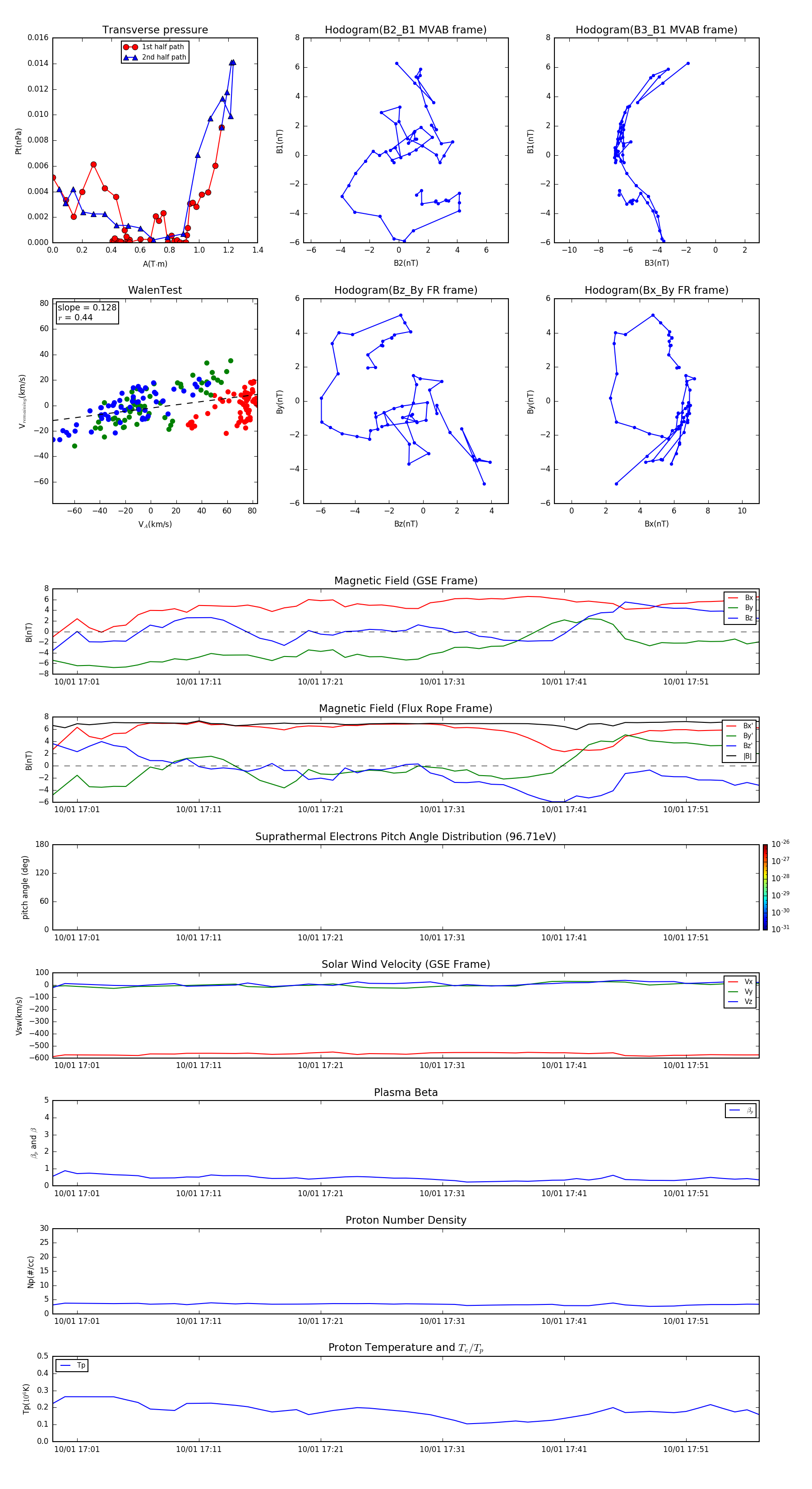
Flux Rope in 2008

Flux Rope Event 2008-10-01 16:59 ~ 2008-10-01 17:57 (59 minutes)


plot