HOME   LIST
‹–   –›

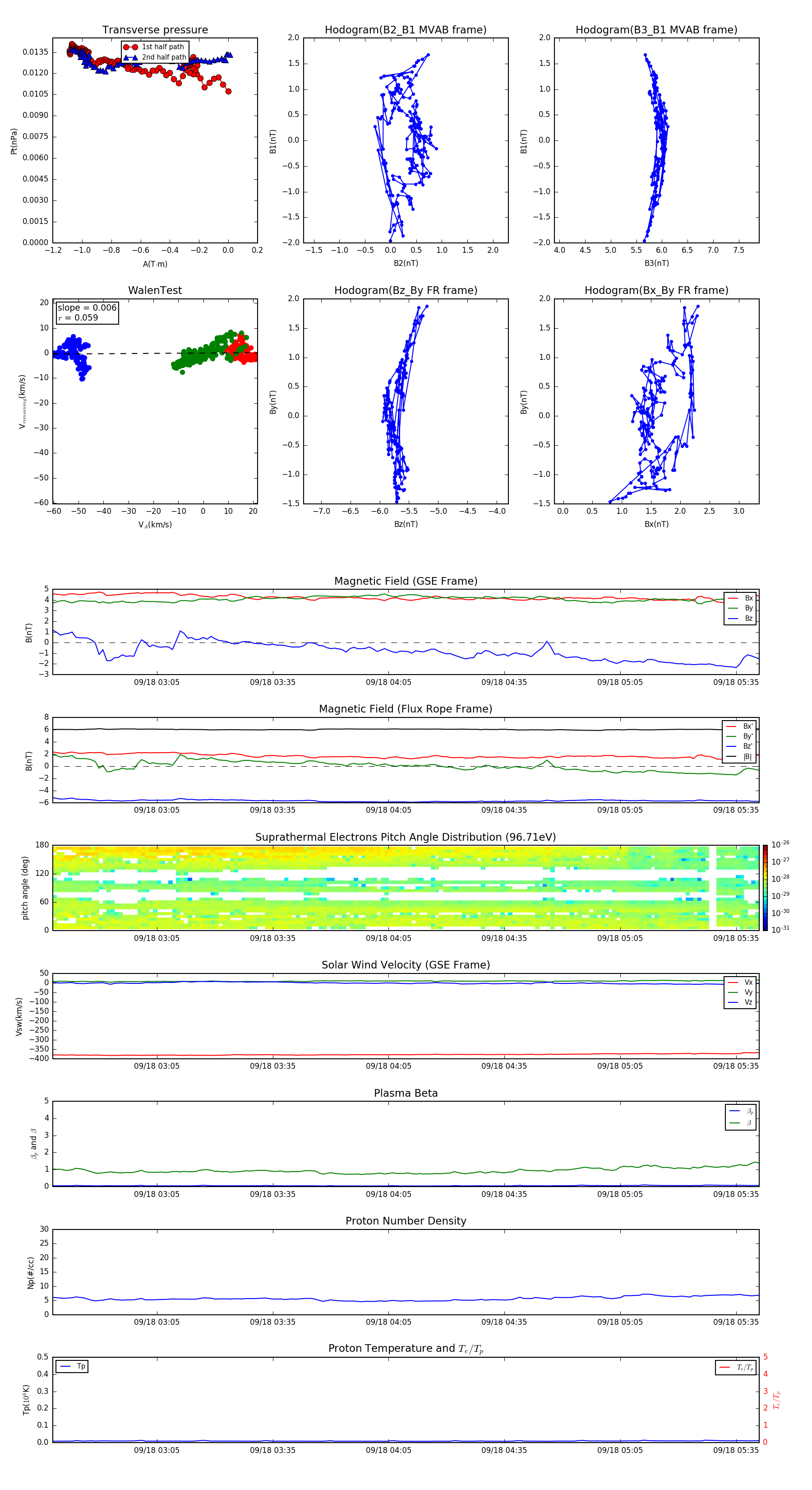
Flux Rope in 2008

Flux Rope Event 2008-09-18 02:38 ~ 2008-09-18 05:41 (184 minutes)


plot