HOME   LIST
‹–   –›

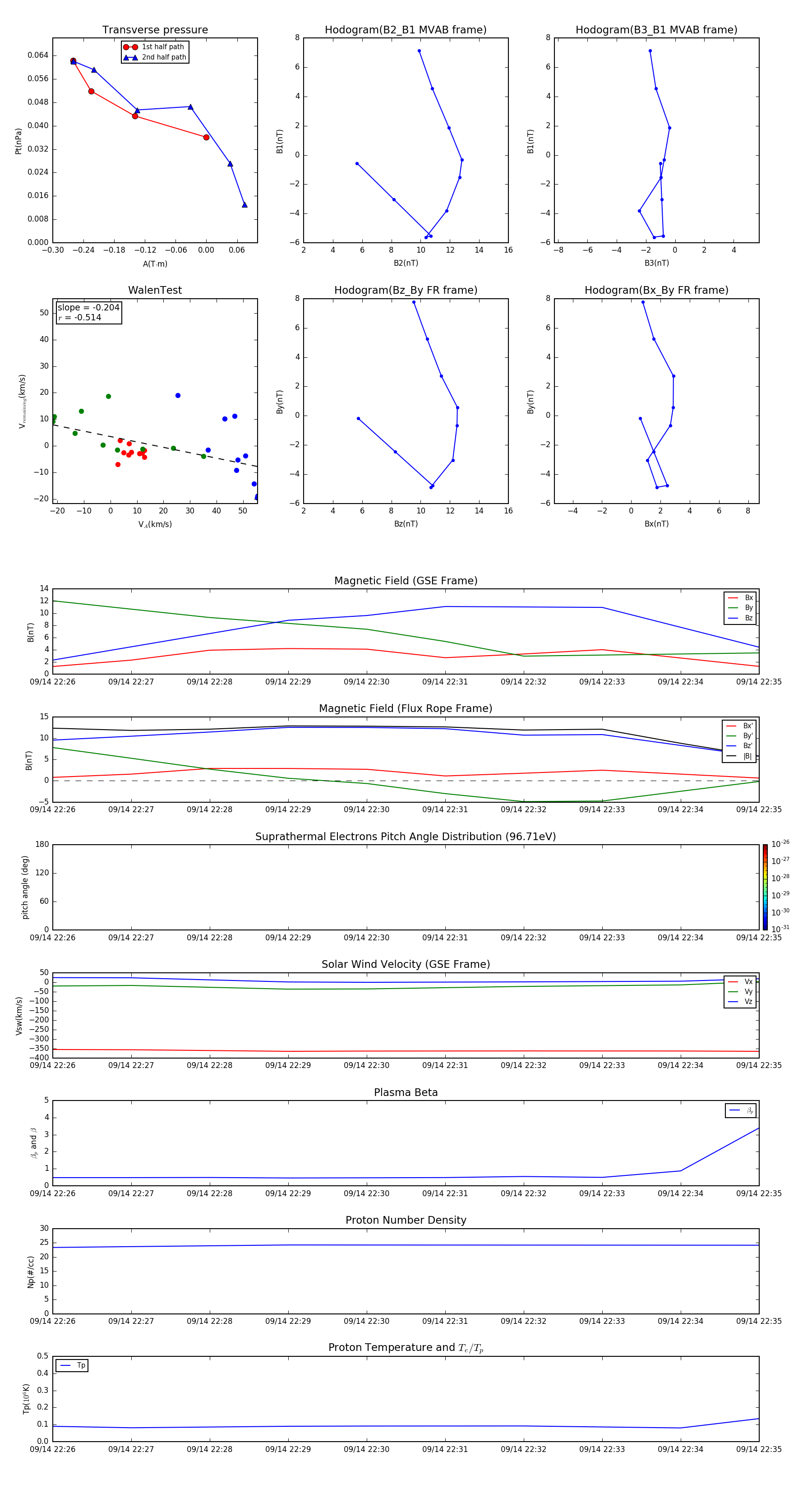
Flux Rope in 2008

Flux Rope Event 2008-09-14 22:26 ~ 2008-09-14 22:35 (10 minutes)


plot